前几天,有小伙伴拿来这个蜗杆图问我这个蜗杆不知道该怎么画,今天就来教教大家蜗杆的一个绘制思路。
.jpg)
一般来说,蜗杆都有严格的参数控制,今天就是对着上图随便画画,学习下建模思路!
UG画蜗杆
1 首先绘制草图如下
.png)
2 绕X轴进行旋转
.jpg)
3 继续绘制草图,做螺旋线的脊线和规律曲线
.jpg)
4 绘制螺旋线,圈数为6,螺距为100/6,脊线和规律曲线选好。
.jpg)
5 接下来做扫掠的截面曲线,绘制草图,这里的草图参数是自己随意设置的,
.jpg)
6 使用“曲线长度”延长下螺旋线,方便扫掠后修剪
.jpg)
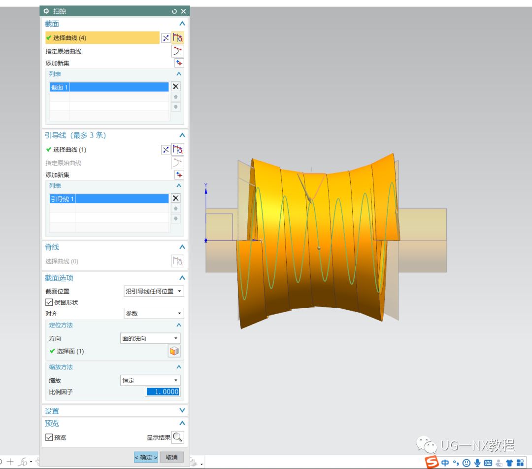
7 进行扫掠,选择截面草图,引导线为螺旋线,方向为面的法向,
.jpg)
扫掠后
.jpg)
8 使用修剪体,然后隐藏扫掠
.jpg)
.jpg)
9 绘制草图,然后旋转求差
.jpg)
.jpg)
10 镜像特征,特征选择草图和旋转体,选好平面如图所示。点击确定
.jpg)
.jpg)
完成
.jpg)
文章来源:UG-NX教程