Altium Designer——AD绘制PCB完整流程
本文将从芯片设计与开发到完整PCB的生成进行介绍。使用版本为AD19。下文将以TI公司的OPA690芯片为例,绘制一个简单的电压跟随器。
文章目录
选择芯片下载并生成对应库
由于AD提供的元件库有限,有时我们所需的芯片需要从官网下载相关数据。下面将介绍相关流程。
官网下载相关数据
这里以TI公司的OPA690芯片为例,进行下载。
- 选择“设计与开发”->“CAD/CAE符号”->“下载(了解详细)”

- 选择需要的规格进行下载(一般默认即可满足需求),并选择我们需要的CAD格式(Altium Designer)

生成对应库
- 解压所下载的压缩包后,选择“.PrjScr”文件用AD打开

- 在AD中选择“UL_Form.pas”文件进行运行,并选择压缩包中的“.txt“文件进行"Start import"
- 调整原理图与芯片PCB图 默认生成的原理图会有些不符合我们的认知,所以要进行一定的调整,如下。 调整前: 调整后: 生成的PCB图如果存在多余文字(一些参数)情况,删掉即可。
- 将生成好的三个文件修改名字,并可以放到一个固定位置进行保存。(方便以后的直接调用)

导入库
以上工作完成后,即可新建一个AD工程,导入我们用到的原理图库与PCB库。(有的版本需要在 元器件 处右键打开”Add or Remove Libraries“)

此外,我们还可以通过如下方式导入库:“工具”->“原理图优先项”->“ Data Management”->“File-based Libraries”->“安装”

绘制原理图
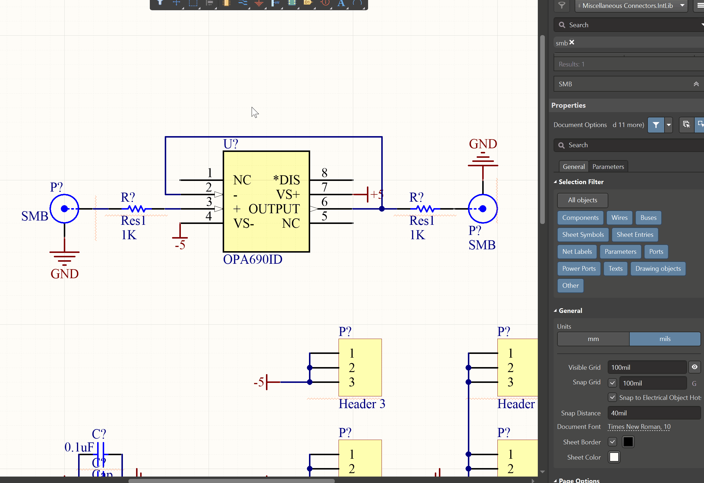
完成上面的步骤后,即可按照我们所需去绘制原理图。这里我们简单的绘制一个电压跟随器。具体细节见下文
基本绘制


- 为了方便实物PCB,通常将四个边缘用Header(方便排插固定)

- 信号的输入输出这里使用"Connectors.IntLib"库中的"SMB"(虚线接信号,实线接地)

封装选择
由于最终我们需要的PCB成品,所以要根据我们需要的封装进行选择。为了操作方便,这里介绍用过滤器的方法批量修改封装。
- 以修改电阻为例,查找相似对象,对"Resistor"选择"same",全选(Ctrl + A)目标对象进行封装的修改。

- 之后在库中选中所需的封装即可(这里电阻的封装选择6-0805_M。如果用到电位器,其封装为369-03)

- 同理修改电容的封装为6-0805_M
- 由于SMB的封装占用空间过多,这里改用SMA封装,两者区别如下
SMB:
SMA:
原理图标注
流程:“工具”->“标注”->“原理图标注”->“更新更改列表”->“接受更改”->“验证变更”->“执行变更”

如果后续需要增添或者删减元器件,标注的时候可以先“Reset All”,之后一切照旧

这时已经基本上完成了原理图的绘制部分,接下来是PCB绘制部分。
绘制 PCB图
生成PCB
流程:“设计”->“Update PCB Document”->“验证变更”->“执行变更”。
如果想更改PCB图中的某个成分,重复此步骤即可

布局调整
由于直接产生的PCB图,其各个元器件并不是我们理想的位置,所以要根据需求调整位置。
调整前:

调整后:

连线、割板与过孔
连线
- 选择"交互式布线连接 ",或者直接使用快捷键“Ctrl + W”进行连线。期间可以使用快捷键“Ctrl + LB”查看相连接的元器件,以减少连接失误。如下图。

- 这里注意一点,电源信号要尽量用更粗的线!这里设置Width为20mil

- 如果修改Width后,发现PCB图中出现如下情况,那么考虑超过了“规则”中“最大线宽”,这时需要我们修改规则。

- 修改“最大宽度 ”:“设计”->“规则”->“Design Rules”->“Routing”->“Width”->“最大宽度”。修改过后可以看到电源线变为正常。


割板
- 割板时,首先注意四周元器件的位置尽量为10mil的整数倍,如下图所示

- 在“Mechanical 1 ”层 “放置线条 ”规定我们需要的板子大小,放置线条的逻辑有些特殊,需要适应一下

- 如果找不到"Mechanical 1 “层 ,那么点开"LS”(管理层设置),选中”All Layers“即可看到

- 调整线框到合适位置,进行割板:“Shift + 鼠标左键(选中4条边框)”->“设计”->“板子形状”->“按照选择对象定义”

过孔
- 过孔可以连接"Top Layer"和"Bottom Layer"
- 选择"放置过孔",设置"Net"、”Hole Size"与"Diameter"这里我选择"Net=GND",“Diameter=20mil”,“Hole Size=10mil”(因为没有其他信号线跨越"Top Layer"和"Bottom Layer",所以这里的"Net=GND")
- "Tab"键可以进行暂停移动,进行参数修改。

铺铜
一般需要正反两面都铺铜,两层铜的"Net"均选择"GND",记得选择正确的"Layer"。但是对于这里的电压跟随器,由于存在运放,习惯上只铺单面铜,即只铺"Bottom Layer"
由于这里用到了OPA690芯片,记住功放下方不能铺铜(GND),尤其是频率比较高的时候。这时应该将芯片部分隔离:“Bottom Layer”->“放置”->“多边形铺铜挖空”

考虑到存在运放,所以下一步铺铜只在"Bottom Layer"铺铜:(有如下几种方法)
- “Bottom Layer”->“放置多边形平面”->框住所有面积->“Tab”->Net=GND"
- “Bottom Layer”->“放置”->“铺铜”->框住所有面积->“Tab”->“Net=GND”
- “Bottom Layer”->“P-G(快捷键)”->框住所有面积->“Tab”->“Net=GND”

至此,以及完成了PCB的绘制,接下来便可交给厂商进行制作。如果有需要,可以在丝印层(Top/Bottom Overlay)写上PCB的相关功能。其2D&3D图示如下。


常用快捷键
个人爱好,其中绝大多数为通用快捷键:
| 快捷键 | 功能 |
|---|
| Ctrl + W | 放置线 |
| Space(选中器件时) | 旋转器件 |
| Shift + LB(鼠标左键) | 选中多个目标 |
| Ctrl + LB(鼠标左键) | 显示相连器件(PCB) |
| Tab | 暂停(PCB) |
| P-G | 铺铜(PCB) |
| Ctrl + C | 复制 |
| Ctrl + V | 粘贴 |
| Ctrl + X | 剪切 |
| Ctrl + Z | 撤回 |
| Ctrl + Y | 重做 |
| Ctrl + A | 全选 |
| Ctrl + V | 粘贴 |
| Ctrl + X | 剪切 |
| Ctrl + Z | 撤回 |
| Ctrl + Y | 重做 |
| Ctrl + A | 全选
免责声明:本文系网络转载或改编,未找到原创作者,版权归原作者所有。如涉及版权,请联系删
|