总体步骤:
1、新建PCB工程,起名保存
2、新建原理图,起名保存。后缀为schLib
3、新建原理图库,起名保存。后缀为schDoc
4、新建PCB库,并给原理图库中我们所用到的每一个元件,绘制 PCB封装 ,当然对于常用元件,AD已经自带PCB封装,这种情况显然不用自绘PCB封装了。后缀为pcbLib.
5、将原理图库中的元件与PCB封装进行关联。
6、新建PCB,摆放最终的PCB元件布局。后缀为pcbDoc
新建的原理图库中,可以自建多个器件,例如51单片机、1*8排阻、电源座等,有些器件需要完全手画;有些可以基于AD自带的库中的元器件,进行二次修改;还有更省事的,直接从网上下载现成的别人画好的库。AD自带的常用原理图库有:混杂设备库、混杂半导体库、 FPGA 库等,如下图。当然,我们自建的库也会出现在这个列表中。

新建原理图库,并ctrl+s保存起来

2、画出方框,并放置引脚,如下图。
单击右下角状态栏的SCH按钮,

以便显示出原理图库中的器件列表,器件的默认名称为component_1,我们可以双击修改它的名字,例如我把它改成了STC89C51

注意:画出第一个引脚后,可以双击修改它的编号为1,之后再次放置引脚时,编号会自动从1开始自加。

3、在方框的左右两边放置引脚
注意:新拖出来的引脚,带叉号的一端,就是以后要与导线连接的一端,所以,带叉号的一端要朝芯片的外部。PS:按下空格键,可以实时修改引脚的方向。

4、编辑引脚定义。点击右下角的SCH,打开库浏览器,双击我们刚才建立好的这个原理图库文件(默认名称为Component_1)。
每个引脚的功能和名称,也可以直接双击引脚,弹出窗口进行编辑,但是这样一个个的改起来太累,推荐按以下3个图的步骤一起修改。

5、设置我们新建的这个原理图对象名,以及各个引脚的名称和功能。
请记住这个原理图库的名字:AT89C51,如下图。后面搜索时,会用到这个名字

6、依次修改各个引脚的名称和功能:

7、设置完后,效果如下:

8、保存一下。否则接下来的步骤中,会搜索不到我们刚才新建的这个51单片机。
1、排阻没必要从0新建,直接基于AD自带的排阻,稍作修改即可满足我们的需求。
点击【添加】按钮,新建一个器件,并将其命名为Res Pack8x1。

2、执行【文件】【打开】,找到AD自带的原理图库(怎么找?一般就在你安装AD的文件夹里,如果你找不到,那就全盘搜索"Miscellaneous Devices.IntLib"吧),

确定后会弹出下图:

因为我们想要从这个库中抽取AD自带的那个排阻,所以我们点击【摘取源文件】。然后这个原理图库就会被添加进我们的工程中,如下图所示,再双击这个原理图库,

并切换到SCH Library选项卡,如下图所示。搜索并选中,然后选中排阻原理图,ctrl c复制它。

切换回我们自建的原理图中,粘贴,如下图。

选中我们新建的排阻器件,然后ctrl v粘贴,如下图就是粘贴成功了。

然后把粘贴过来的排阻的10~16引脚删掉,并把第9引脚改到左边,并用导线直连到右边。这个蓝色导线可以直接复制原先的上或下蓝色横线,并粘贴出来。

至此,所需的原理图器件都做完了,下面开始在原理图中摆放这些元器件。
1、新建原理图文件

2、保存

3、查找上一小节建立好的原理图库。(1)点击搜索,(2)按名称Name搜索,(3)名字为AT89C51(上一小节起的名字),(4)点击查找

4、搜索成功后如下图,然后把51原理图摆放到原理图工作区:

5、摆放AD自带的一些器件,或者我们下载的一些器件
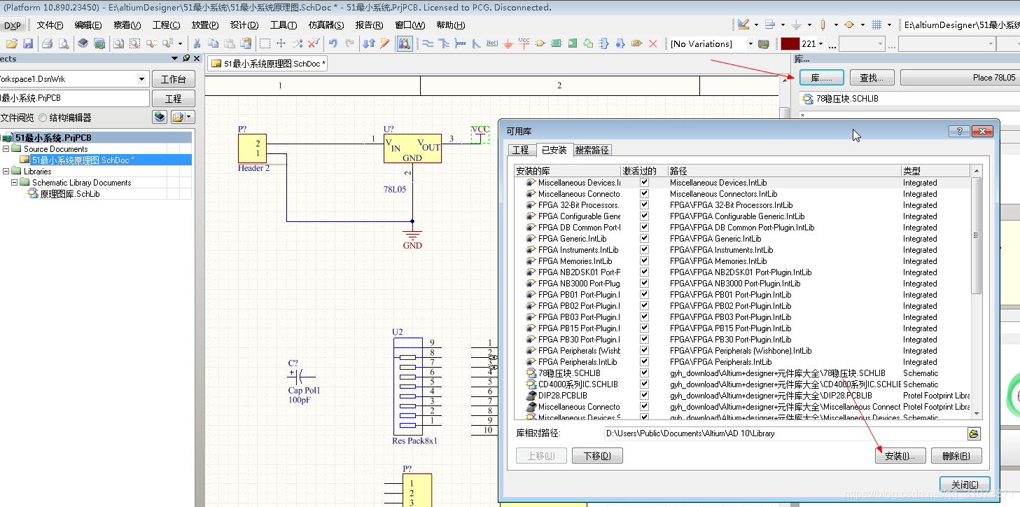
网上很容易搜到一下AD的常用库,下载并安装它。步骤:如下图,先点击【库】,再点击【安装】,然后浏览到你下载的那些库的文件位置

然后全选,点击[打开],【安装】,就ok了。之后我们就能在搜索库中看到我们已安装的这些别人画好的库。

继续向原理图中摆放我们刚下载的这些元器件,例如 78L稳压电源、各种电阻、电容、电源等:

上面是通过搜索元件的方式把元件放进原理图中的,你也可以也直接从原理图库中,找到你想放置的元件,然后点击【放置】,如下图:

还可以直接选中你想用的原理图库,然后直接用鼠标把元件拖进原理图中,如下图所示:

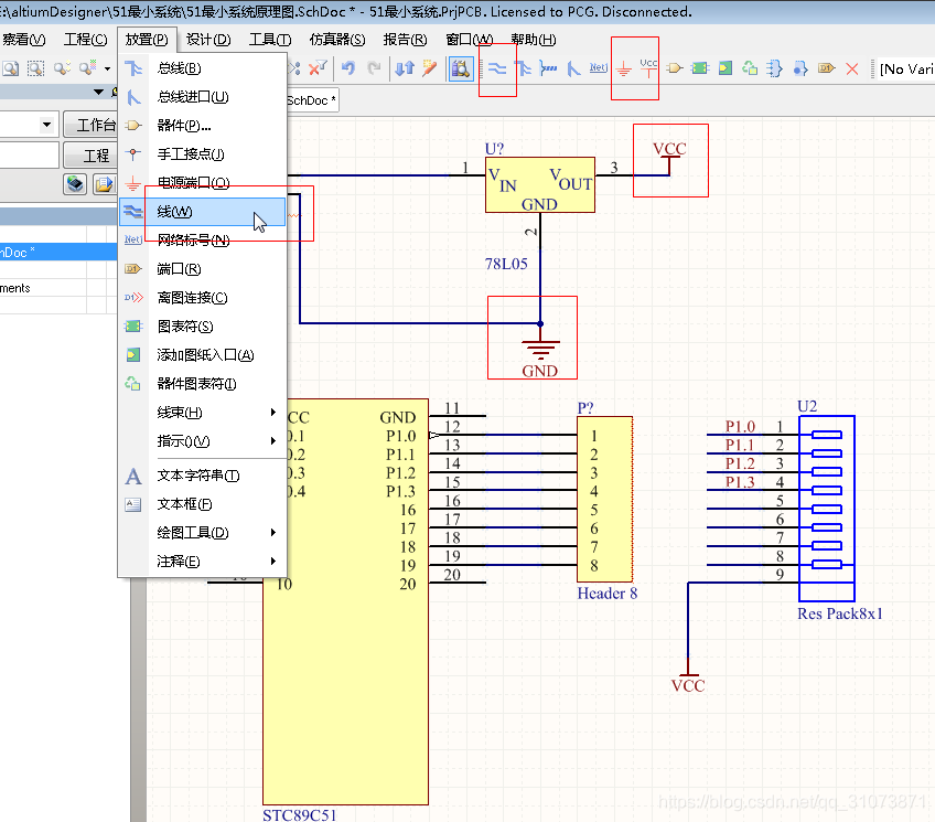
把元件都摆放好以后,然后放置电线(快捷键P W, Place Wire),把所有的元器件用电线连起来,如下图的 P1 .0和排座Header 8 相连。

在原理图中,还有一种把元器件连接起来的方式就是使用网络标号。被同一个网络标号所定义的两根电线,就相当于被连上了,如下图的P1.0引脚和排阻的P1.0,而不必直接用电线连接他俩。

有了以上知识,就可以把原理图画完了。
PCB封装直接与实物相关联,绘制PCB封装时,必须根据实物的尺寸来绘制。当然有些器件AD已经自带了PCB封装,有些不带。这一小节我们先来看看如何自己绘制封装,然后再看看如何调用AD自带的封装。
1、新建-库-PCB库。这个PCB库的作用是管理本工程中的所有PCN封装。

2、进入PCB封装绘制界面

3、进入【元器件封装】绘制向导

4、因为51单片机为双列直插式,所以选择封装样式为“双列直插DIP”,如果你的51为别的样式,请选择对应的样式。
并选择单位为mm,你也可以用mil。100 mil = 2.54 mm

5、设置焊盘的孔径、焊盘的大小等:

6、设置焊盘间距:

7、设置焊盘总数、焊盘横向间距等,最后给这个封装的自己起个名字为“51单片机PCB封装”,点击【完成】。效果如下:

8、对于上面已经生成的封装,我们也可以继续双击焊盘修改其属性。黄色的丝印边线,也可以双击再次进行修改其位置、宽度等。
以上是使用向导创建的PCB封装,我们也可以不用向导,直接从0绘制PCB封装,如下图:


为了保证放置的焊盘、过孔等准确,建议先设置一下网格的间距,然后就能利用栅格捕捉功能,方便的布局焊盘等。
网格设置如下:在绘制区右击或者按字母G,然后选择栅格属性,就能设置网格间距了

摆放好焊盘以后,继续在top overlay层(顶层丝印层),利用放置走线的方式绘制方框形丝印:

每原理图库中的每一个元件,都要有一个与之对应的PCB封装元件。上面我们已经画好了51单片机的原理图库元件,也画好了51单片机PCB封装元件,如何关联他俩呢?
1、回到【原理图库】中的元件列表,找到51单片机,双击它

2、找到绘制好的51 PCB封装:

3、确认之后,我们就能在原理图库界面,看到其PCB封装预览:

4、同理,把所需的元器件的封装全部画好
上述步骤是给原理图库中的元件一个个设置关联封装,比较麻烦,而且容易遗漏。不过,好在AD也提供了统一的封装管理界面“ 模型 管理器”,见下图。我们可以在下图中一目了然的看到哪些器件还没有被设置封装。甚至在这界面里,我们可以选中多个同类器件,如多个电容,统一给他们设置同一个封装,这就很方便了。

除了上述的“模型管理器”以外,AD还提供了一个类似的界面“封装管理器”,位于 菜单栏 ->工具->封装管理器,界面如下:

五、绘制PCB文件
1、在绘制最终的PCB之前,应当先检查原理图有没有问题
依次点击菜单栏【工程】【编译xxx原理图】,如果有错误会报出来,如果没有任何提示,说明检查通过
然后生成网络表,依次点击【设计】【工程网络表】【protel】

成功生成网络表后,会产生如下图所示的文件:

免责声明:本文系网络转载或改编,未找到原创作者,版权归原作者所有。如涉及版权,请联系删