使用 Altium Designer 19(以下简称AD19)来练习stm32的最小系统原理图和PCB,首先就需要安装AD19。由于这里我主要介绍如何在AD19上绘制stm32最小系统原理图库和原理图,因而就不着重介绍如何安装。大家可以自行上网查找安装资料,也可以参考下面给出的AD19安装文章:
Altium Designer 19 安装方法 1

文件->新的...->项目->PCB工程
保存工程,然后保存为本地文件

添加新的...到工程->Schematic Library

添加新的...到工程->Schematic
齿轮,进入优选项界面,选择Data Management,然后选择Installed Libraries,最后在下方的安装选项选择从文件安装即可安装好之前创建的元器件库()
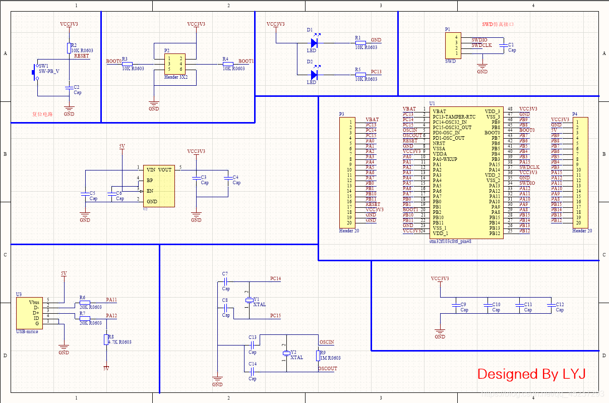
Components选项,切换为自己创建的元器件库即可开始绘制原理图
线(快捷键为Ctrl+W),将元件的管脚加长

网络标签,将元件的管脚加入网络中,如下图所示:(这里是以stm32f103c8t6为例来放置网络标签的)
工具,选择标注,然后选择重置原理图位号;工具,选择标注,然后选择静态标注原理图


通过AD19上练习画元器件库和原理图,我感觉到AD19这种 EDA 在电路设计上的强大之处,同时熟悉了AD19上绘制原理图的操作和流程,为以后的PCB 设计 打下了坚实的基础。除此之外,由于作者水平有限,文中难免会有些错误和不妥之处,还请读者批评指正。
感谢以下博客和文章对我的帮助: