一、Altium Designer 18的安装
这里直接进入百度网盘进行安装
链接:https://pan.baidu.com/s/1X-lJdIQpIJselnmpmU2lmA 提取码:ygmr
安装过后点击解压


点击next 选择 中文 ,接受

next下一步,这里不用改

选择自己的安装目录

安装完成

打开软件,点击右上角的设置

将crack里的shfolder.DLL 复制到 安装目录下


再次打开软件,点击下图中的选项

从crock里面选择一个license

添加成功,配置完成
首先下载所用到的原理图库 根据这里我整理到了百度网盘,供大家使用
链接:https://pan.baidu.com/s/11OpGLJWUK8JzDBFjLey_dQ
提取码:ndnl
首先新建一个原理图

点击黄色的矩形放置器件
然后把之前下载的元件添加到库里面

然后拖出来就可以放置了

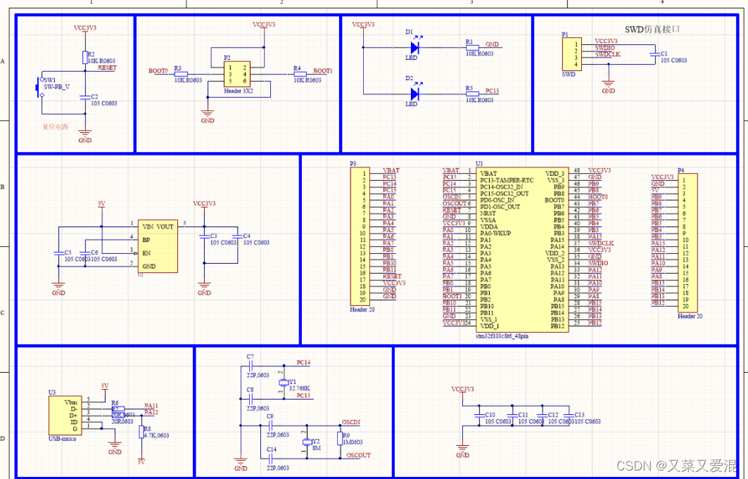
然后就可以画直接的图了

三、总结
这次实验展示了Altium Designer的功能,了解了Altium Designer是一个比较方便和强大的 画图软件 ,在以后的学习和工作可以选择它作为主要画图工具,它还可以做PCB布板,生成仿真器件等等。
参考博客和资料:
Altium Designer 1小时(貌似不够)速成(可能不止一小时*~* 但我觉得仨小时肯定够了---来自up猪的自信!!)_哔哩哔哩_bilibili
https://www.bilibili.com/video/BV17E411x7dR?p=2
Altium Designer的安装并绘制stm32最小系统的电路原理图_m0_58414679的博客-CSDN博客
https://blog.csdn.net/m0_58414679/article/details/122009031?spm=1001.2014.3001.5501
免责声明:本文系网络转载或改编,未找到原创作者,版权归原作者所有。如涉及版权,请联系删