先去网上下载好Altium Designer并进行相应的激活以便使用。
新建工程
点击file-new- project -pcbproject新建一个pcbproject如下

右键点击新建的pcb工程然后选择 add new to project-Schematic新建原理图 加载后如下

首先去网上下载相应的元件库解压后放在记得的地方。
点击右方的Libraries,后如下点击顺序

选择刚才下载的元件库

点击打开就会出现如下然后最后点击close完成

找到刚才添加的stm32f103c8t6芯片并双击放在画布的中间

然后点击顶部上方图标的第六个连接引脚

将所有引脚延长如下以便后续使用

然后选择网格编号选项给每一根延长线编号

不管编号还是器件,双击点开选择器件就可以得到 如下将180Degrees点开就可以得到直角旋转90的下一个样子。

编号最终如下

备注文字
选择如下后按下tab编辑属性,回车确定

连接其他器件的时候可以继续从Libraries中选择其他的器件来进行连接,然后就选择剩余器件来进行连接
接地与电源都在上方的右键可以展开选择

电阻R:Miscellaneous Devices LC. IntLib 元件库中搜索 0805 10k

指示灯:
电阻R:Miscellaneous Devices LC.IntLib 元件库中搜索 0805 1k
红灯:Miscellaneous Devices LC.IntLib 元件库中搜索 0603 选择红灯0603

去耦电路:
电容C:Miscellaneous Devices LC.IntLib 元件库中搜索 0805 100nf

晶振电路
Y:Miscellaneous Devices.IntLib 元件库中搜索 XTAL
C:Miscellaneous Devices LC.IntLib 元件库中搜索 0805 22pf
复位电路
S:Miscellaneous Devices.IntLib 元件库中搜索 SW-PB
C:Miscellaneous Devices LC.IntLib 元件库中搜索 0805 1uf
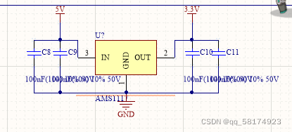
降压电路
AMS1117:stm32f103c8t6 最小系统.SchLib 元件库中

下载方式和程序 烧录 模块如下
P:Miscellaneous Connectors.IntLib 元件库中搜索 MHDR
程序开发的过程中,需要下载 及烧录bin/hex 文件,以及在线仿真调试,可采用 SWD 或者 JTAG 的方式,实际开发中一般都采用 SWD 方式。其中的时钟线 CLK 是用于 Jlink 和芯片的时钟同步,一般频率设置为 4MHz,可根据实际情况调整频率,以便在硬件实验中运行。
输入输出电源
J:base.SchLib 元件库中搜索 USB micro
排针
P:Miscellaneous Connectors.IntLib 元件库中搜索 MHDR1X16
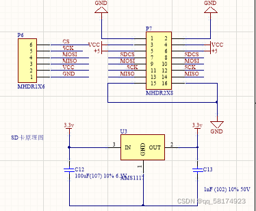
照旧在元件库中寻找SD卡模块需要的元件如下
AMS1117:stm32f103c8t6 最小系统.SchLib 元件库中
P:Miscellaneous Connectors.IntLib 元件库中搜索 MHDR
C:Miscellaneous Devices LC.IntLib 元件库中搜索 0805 100uf

如上述图形连接
然后添加到上面构造好的stm32芯片最小系统中组成stm32+sd卡模组的整体如下
这是第一次使用AD软件进行仿真电路的绘制,即将电路问题全部交予计算机完成,避免了一些硬件问题,学习了仿真电路的绘制过程和元件的选择,在参考教程完成了绘制,并且了解了SD卡模块的引脚等后加入了SD卡模块。
安装 Altium Designer18 并用其绘制 stm32 最小系统的电路原理图_L-GRAZY的博客-CSDN博客
https://blog.csdn.net/m0_58892312/article/details/121940823?spm=1001.2014.3001.5501
基于 Altium Designer18 绘制 STM32+SD 卡的电路原理图_L-GRAZY的博客-CSDN博客
https://blog.csdn.net/m0_58892312/article/details/121954796?spm=1001.2014.3001.5501
免责声明:本文系网络转载或改编,未找到原创作者,版权归原作者所有。如涉及版权,请联系删