掌握电路原理图绘制。安装Altium Designer 18,学习使用 Altium Designer 绘制一个stm32最小系统的电路原理图,并在此基础上完成STM32+SD卡的系统原理图设计。
百度网盘:https://pan.baidu.com/s/1ghWFVpSHIVXVfiQko9htCQ 提取码:luha
下载后将其解压
双击打开 AltiumDesigner18Setup.exe 文件,开始安装




安装完成后,记住不要勾选上启动,然后点击 Finish
打开刚刚 解压缩 后的文件夹 Crack ,复制 shfolder.dll 文件
粘贴到 AltiumDesigner 的安装目录
打开下载的 AltiumDesigner 软件,选择 license ,选择文件进行保存
注册成功后显示下图
最小系统为单片机工作的最低要求,不含外设控制,原理简单,分析最小系统是嵌入式入门的基础。最小系统主要有电源,时钟,调试,复位,以及控制芯片五大部分组成。
1.新建工程
点击 File -> New -> Project -> PCD Project,新建一个 PCD 工程,得到如下界面:
右击 PCD_Project1.PrjPCB,选择 Add New to Project -> Schematic,新建一个原理图
2.添加元件库
百度网盘链接:https://pan.baidu.com/s/1Ny24NnI5uJRhaaeNimFUGg 提取码:luha
将下载下来的库解压缩,按下面的操作添加元件库文件(如果右侧没有 Libraries ,点击右下角的 Panels 按钮,勾选上 Libraries 就出来了,这是控制显示/隐藏)
然后点击 Close
元件库添加完成
1.选择芯片
在上一步打开的元件库里找到 stm32f103c8t6 芯片,并双击打开,然后点击左将元件放在合适的位置
2.基础操作
延长管脚:点击顶部的第 6 个图标,进行连引脚,在起始点和终点各左键点击一下即可连接,右键释放掉
设置网格编号:点击下图中的 Net Label ,点击后,元件会挂在鼠标上,此时,先不要放置,按 tab 键进入设置窗口,编辑编号名称,然后按回车即可退出编辑框,然后左键再放下,当放置一个网络标签后,下一个标签的值会自动加一

最终标记好编号,如下图所示
备注文字:选择 Text String ,同样按 tab 键编辑属性,按回车键确定
连接器件:可以在右上角的 Libraries ,选择下载的元件库,在里面寻找器件
更多具体操作可以参照下面的 b 站视频,连接其他器件 https://www.bilibili.com/video/BV17E411x7dR?p=2 https://www.bilibili.com/video/BV1Ab411K7yp/?spm_id_from=333.788.videocard.0
3.绘制结果
STM32 芯片:
R:Miscellaneous Devices LC. IntLib 元件库中搜索 0805 10k
指示灯:
R:Miscellaneous Devices LC.IntLib 元件库中搜索 0805 1k
D:Miscellaneous Devices LC.IntLib 元件库中搜索 0603
Stm32 去耦电路:
C:Miscellaneous Devices LC.IntLib 元件库中搜索 0805 100nf
晶振电路:
Y:Miscellaneous Devices.IntLib 元件库中搜索 XTAL
C:Miscellaneous Devices LC.IntLib 元件库中搜索 0805 22pf
复位电路:
S:Miscellaneous Devices.IntLib 元件库中搜索 SW-PB
C:Miscellaneous Devices LC.IntLib 元件库中搜索 0805 1uf
降压电路:
AMS1117:stm32f103c8t6 最小系统.SchLib 元件库中
下载方式选择及程序烧录接口:
P:Miscellaneous Connectors.IntLib 元件库中搜索 MHDR
输入、输出电源:
J:base.SchLib 元件库中搜索 USB micro
排针:
P:Miscellaneous Connectors.IntLib 元件库中搜索 MHDR1X16
Stm32 最小系统的电路原理图总图如下:
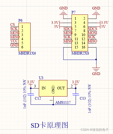
SD卡:
AMS1117:stm32f103c8t6 最小系统.SchLib 元件库中
P:Miscellaneous Connectors.IntLib 元件库中搜索 MHDR
C:Miscellaneous Devices LC.IntLib 元件库中搜索 0805 1nf
最终结果
STM32+SD 卡的电路原理图如下:
通过本次实验,我了解并掌握了SD卡协议原理,以及明白了如何安装Altium Designer 18并进行电路原理图的绘制,亲自动手完成实现了一个STM32最小系统电路原理图的绘制,以及SD卡的系统原理图设计。
https:// blog .csdn.net/m0_58892312/article/details/121940823
https://blog.csdn.net/m0_58892312/article/details/121954796
免责声明:本文系网络转载或改编,未找到原创作者,版权归原作者所有。如涉及版权,请联系删