altium designer 16.1版本
本文全文从创建工程开始纯小白篇教学使用AD16绘制51最小系统原理图与PCB。
在原理图或者往后的PCB界面均可以使用鼠标滚轮进行缩放操作,按住鼠标滚轮,往下拖动即为缩小界面,往上拖动即为放大界面。在无操作的情况下按下鼠标右键不放可以拖动界面,配合鼠标滚轮缩放操作方便选取适宜大小和区域进行下一步操作

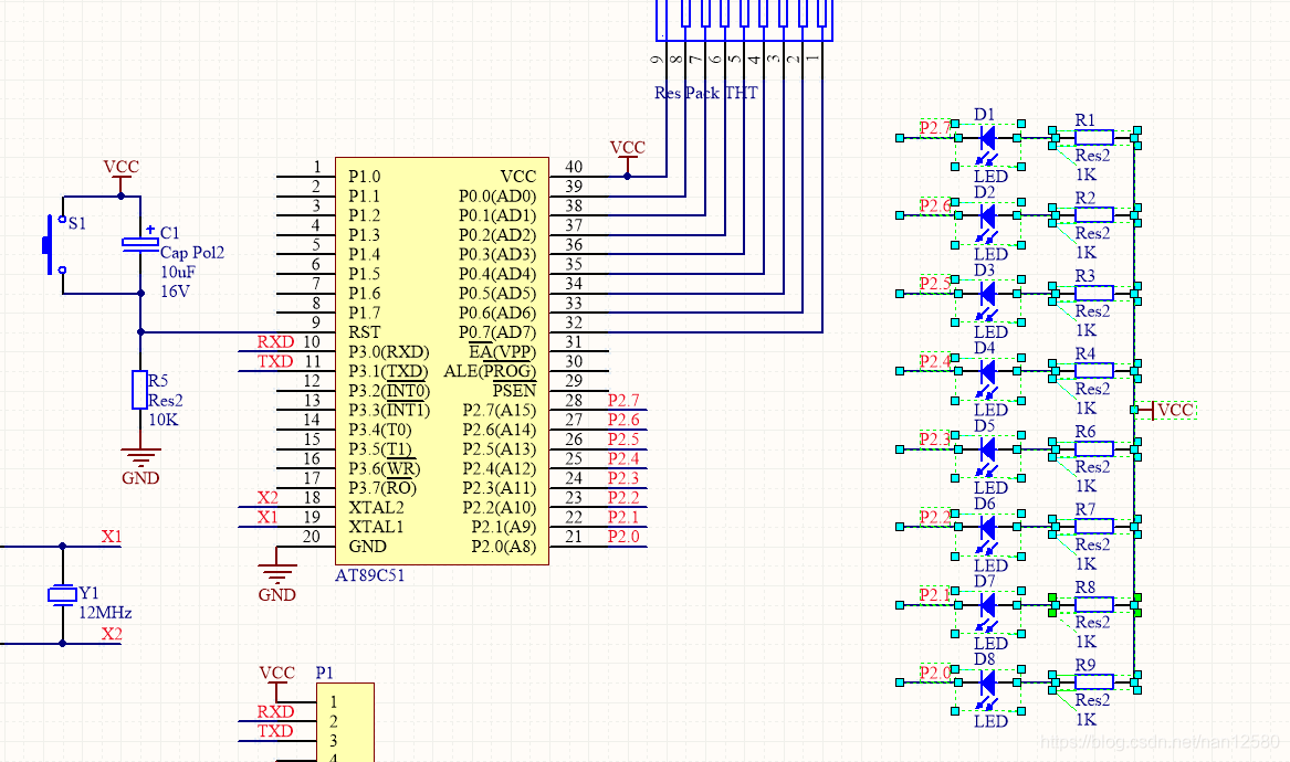
接下来进行原理图的绘制,在绘制原理图之前需要相应元器件的库,没有库文件无法进行相应的操作。



接下来进行原理图的绘制
在进行PCB的绘制前我们需要对我们创建的工程进行保存,操作如下,在工程上右键保存。
在弹出来的保存界面下,保证保存在我们创建的文件夹下,我的文件加是“2021.5.6”,可以根据 项目 更改原理图与PCB的名字,后缀切勿修改。(这里我没有对文件名进行修改,)
8. 进行到这一步时还未可以进行PCB操作,我们可以发现我们绘制的原理图很多元器件下有红色的波浪线,这证明我们的原理图是有错误(以电阻为例子。所有电阻的名字均为R?,系统认为所有电阻都是一个,这样会造成布线错误,我们需要更改所有元器件的名字),少量元器件可以双击元器件进行更改名字,例如将R?更改为R1, R2 ,R3…但是如果绘制的元器件数量多起来后,就会觉得这个世界都开始黑暗起来了,当然,也有一键修改所有未命名元器件操作。
在菜单下选择tools->annotate schematics会弹出以下界面。
根据顺序操作更改好元器件名称,之后会进行下一步操作。
检查无误后红色区域会出现两列绿色标识符
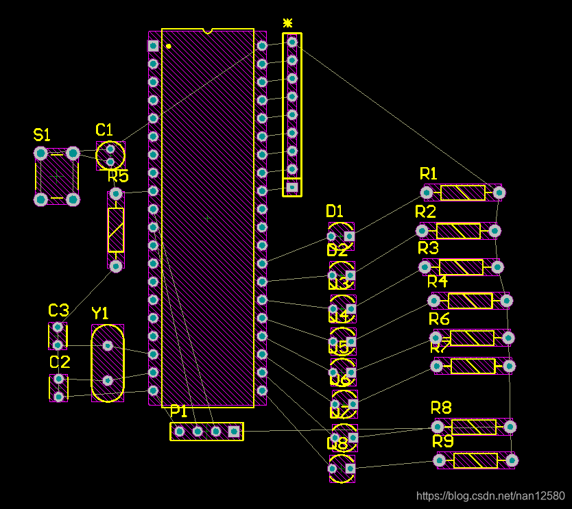
9. PCB的绘制接下来可以进行PCB的绘制操作需要将原理图导入到PCB界面,菜单选择design->Updata PCB Document PCB1.pcbDoc
导入后进行以下操作,显示两列绿色标识符,证明导入成功。




















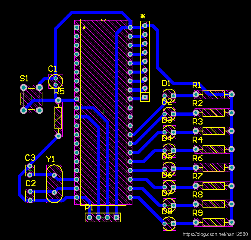
只有不断地练习才能不断掌握AD的操作,平时有许多操作均可以在百度上找到,附上一张3D成型图
免责声明:本文系网络转载或改编,未找到原创作者,版权归原作者所有。如涉及版权,请联系删