Altium_Designer_Beta_18.1.7
依次选择选择 ->->->
再右键保存
起个自己喜欢的名字
添加到工程
按照图示操作
选择准备好的库文件如果没有点击下载提取码:omf8(来源b站Altium Designer 1小时速成)
选择添加即可
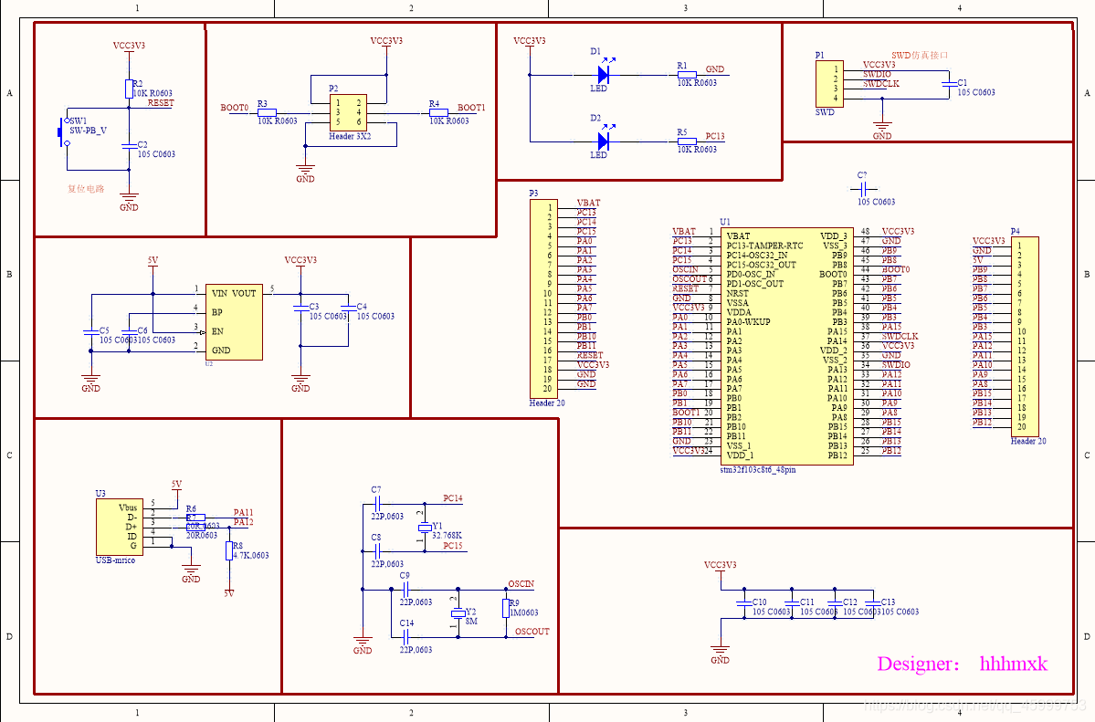
下面给出大佬例子
在元器件库选择图中相同元器件,照着画即可。
BOM(Bill of Material)物料清单,也就是以数据格式来描述产品结构的文件,是计算机可以识别的产品结构 数据文件 ,也是ERP的主导文件。BOM使系统识别产品结构,也是联系与沟通企业各项业务的纽带。
在上面画好的电路原理图基础上。








全改成6即可

首先我们需要下载 插件 :PCB Logo Creator(提取码:hd8v)
下载后插件后我们还需要准备一个BMP图片









通过本次熟悉了Altium Designer的简单使用但是仍有很多错误不知道如何解决,需要继续学习。
免责声明:本文系网络转载或改编,未找到原创作者,版权归原作者所有。如涉及版权,请联系删