打开 Altium Designer ,依次点击File->New->Project->PCB Project,创建好工程,最好先保存在电脑里面
创建好文件后,看到的是一个空 文件夹 
右击目录,依次按下图选择。
到现在,已经创建了一张空白的图了
1.如果想去掉右下方的小框,可以打开右侧工具Properties,往下拉在Page Options栏找到Title Block,去掉勾,还有在这里可以调节图的大小,系统默认A4大小。
2.下面把下好的stm32原理库文件安装,到这里基本工作就差不多完成了。
3.右侧libraries拉出,选择刚刚安好的stm32原理图库,找到元件,双击即可拉出。
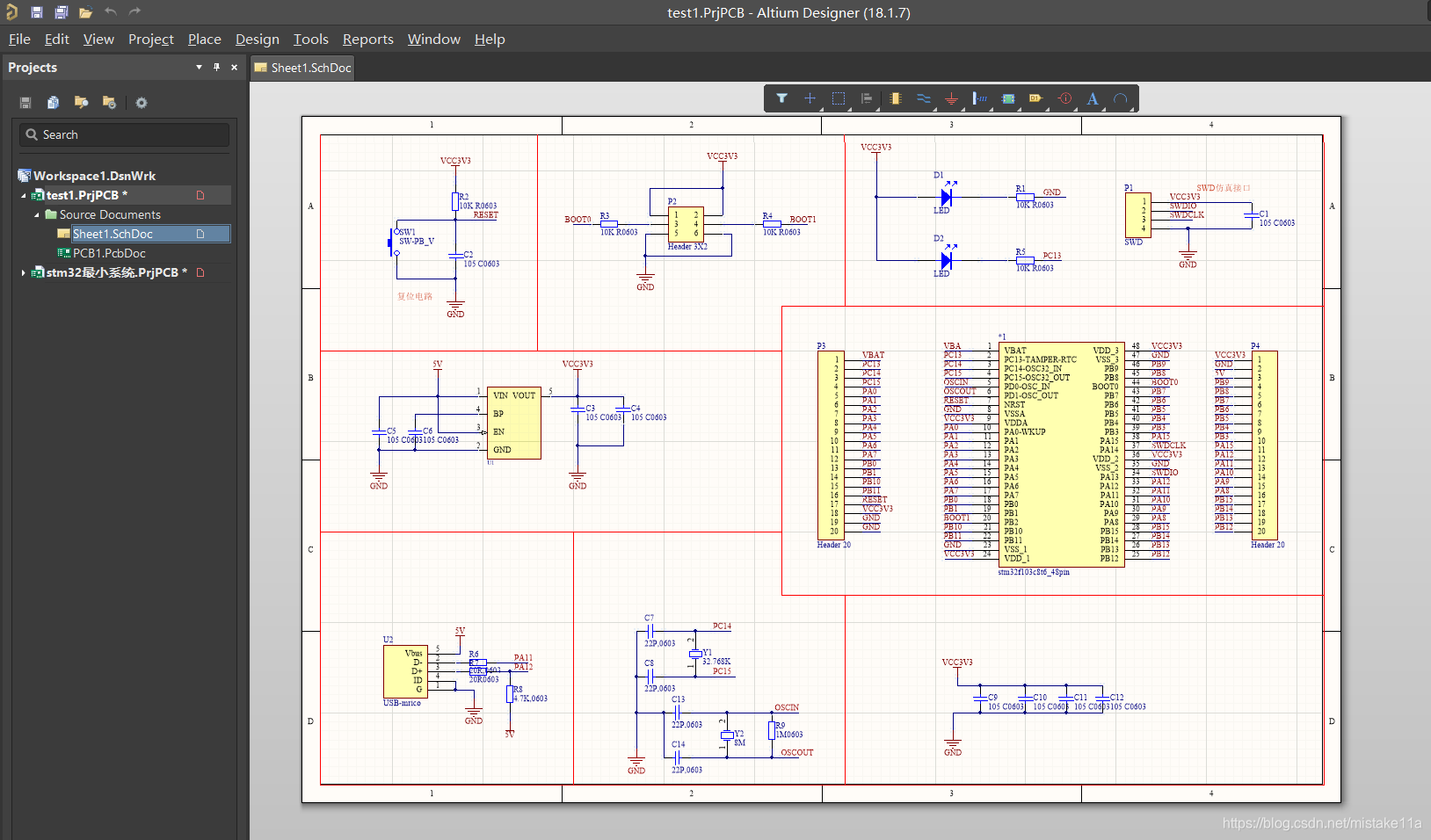
4.在学习完 教学 视频后,结合自己理解,画出原理图。
5.封装元件点击Design,然后update。
可以看出,都封装了,如果没封装会提示你。下面可以吧原理图生产到PCB板上,在点执行。
https://www.bilibili.com/video/BV17E411x7dR?p=6
免责声明:本文系网络转载或改编,未找到原创作者,版权归原作者所有。如涉及版权,请联系删