许可优化
许可优化
产品
产品
解决方案
解决方案
服务支持
服务支持
关于
关于
软件库
当前位置:服务支持 >  软件文章 >  求解:EPLAN电机自动正反转原理图(电工基础知识)

求解:EPLAN电机自动正反转原理图(电工基础知识)

阅读数 15
点赞 0
article_banner

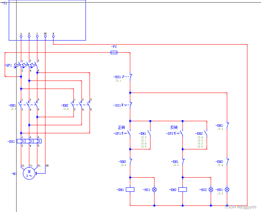
电工基础难题求解

需求:

正转按钮、反转按钮、停止按钮

两个NPN接近开关(一个正向限位开关,一个反向)

正转指示灯、反转指示灯、停止指示灯

时间继电器

要求:

按下正转按钮启动电机正转,触发正向限位开关后立即停止正转,延时3s后启动反转。

反转时触发反向限位开关后立即停止反转,延时3s后启动正转。

一直循环直至按下停止按钮停止工作。

电工小白学习中,遇刺此困境,望君不吝言辞,助我解此难题!

目前已解决正反转问题, 困于NPN限位开关以及延时启动问题。(图中左侧上侧交叉黑线是鼠标的位置,与线路无关)

君之恩情,没齿难忘!


免责声明:本文系网络转载或改编,未找到原创作者,版权归原作者所有。如涉及版权,请联系删

相关文章
技术文档
QR Code
微信扫一扫,欢迎咨询~
customer

online

联系我们
武汉格发信息技术有限公司
湖北省武汉市经开区科技园西路6号103孵化器
电话:155-2731-8020 座机:027-59821821
邮件:tanzw@gofarlic.com
Copyright © 2023 Gofarsoft Co.,Ltd. 保留所有权利
遇到许可问题?该如何解决!?
评估许可证实际采购量? 
不清楚软件许可证使用数据? 
收到软件厂商律师函!?  
想要少购买点许可证,节省费用? 
收到软件厂商侵权通告!?  
有正版license,但许可证不够用,需要新购? 
联系方式 board-phone 155-2731-8020
close1
预留信息,一起解决您的问题
* 姓名:
* 手机:

* 公司名称:

姓名不为空

姓名不为空

姓名不为空
手机不正确

手机不正确

手机不正确
公司不为空

公司不为空

公司不为空