求微分方程初值问题:
我们以二阶微分方程为例来介绍这三种方法的使用,当然,第一种方法——四阶龙格-库塔法实际上就是自己手动编写程序来求解,而第二种方法——ode45就是matlab上的也是用四阶龙格-库塔法实现的更完备的方法,都是数值解法,第三种方法是微分方程的符号解法,是精确解法。
讨论一阶微分方程
初始条件为,其中y和f可以是 矢量 (即微分方程组)。
所谓的数值积分,是 解决 在初值已知的情况下,对进行近似积分的问题,通常称为微分方程的初值问题。
对上述一阶微分方程两边进行积分:
在离散的时间下:
注:如果要求解的是高阶微分方程,可降阶为一阶微分方程组。如二阶微分方程 可降阶为: 也就是把原来二阶的看成:,将一阶导数令为:
步长: 单步法:只由前一时刻的数值就可以求得后一时刻的数值,是一种自启动算法。(如欧拉法、龙格-库塔法等) 多步法:计算时要用到y的数值,这种方法为多步法,不是自启动算法。(如Adams法) 截断误差:分析数值积分的精度常用泰勒级数,设准确,则: 若只取前几项之和来近似计算,这样产生的误差称为截断误差,比如取到,就称具有k阶精度,即该方法是k阶的。
在看四阶之前,先了解一下二阶的龙格-库塔法。
二阶,即泰勒展开到二阶:
将
代入上式,然后假设微分方程的解可写成如下形式:
取不同的可以得到不同的二阶龙格-库塔法。
那么四阶龙格-库塔法 类 似:
具体计算时,由可以求得
,由
可以求得
,……,直到所要求的值。
附上matlab 代码框架 :
首先定义一阶微分方程组 :
function func=f(t,y)f1=y(2);f2=(1-y(1)^2)*y(2)-y(1);func=[f1;f2];end然后是龙格-库塔算法:
function [t,Y]=RKutta(Delta,Y0,tm)% Delta为步长,Y0为初始值,是一个列向量,tm是计算Y(:,1)=Y0;k=1;t=0:Delta:tm;t_size=length(t);for i=1:t_size z1=f(t(k),Y(:,k)); z2=f(t(k)+Delta/2,Y(:,k)+z1*Delta/2); z3=f(t(k)+Delta/2,Y(:,k)+z2*Delta/2); z4=f(t(k)+Delta,Y(:,k)+z3*Delta); Y(:,k+1)=Y(:,k)+Delta*(z1+2*z2+2*z3+z4)/6; k=k+1;endY=Y(:,1:end-1); % 其实求得的是0到20+Delta秒的yend设定初值和步长,进行计算:
Delta=0.001;Y0=[2;0];tm=20;[t1,y1]=RKutta(Delta,Y0,tm)将y随时间变化规律画出来:

matlab提供了好几种求解器,其中最常用的就是ode45求解器。
其最简单的 使用方法 是:[t,y] = ode45(odefun,tspan,y0)
同样首先定义求解的微分方程组odefun:
function dydt = vdp1(t,y) dydt = [y(2); (1-y(1)^2)*y(2)-y(1)]; end求解时间范围tspan=[0,20],初值y0=[2;0]
[t,y] = ode45(@vdp1,[0 20],[2; 0]);求得的是y随着t变化的序列。
同样画出图像:

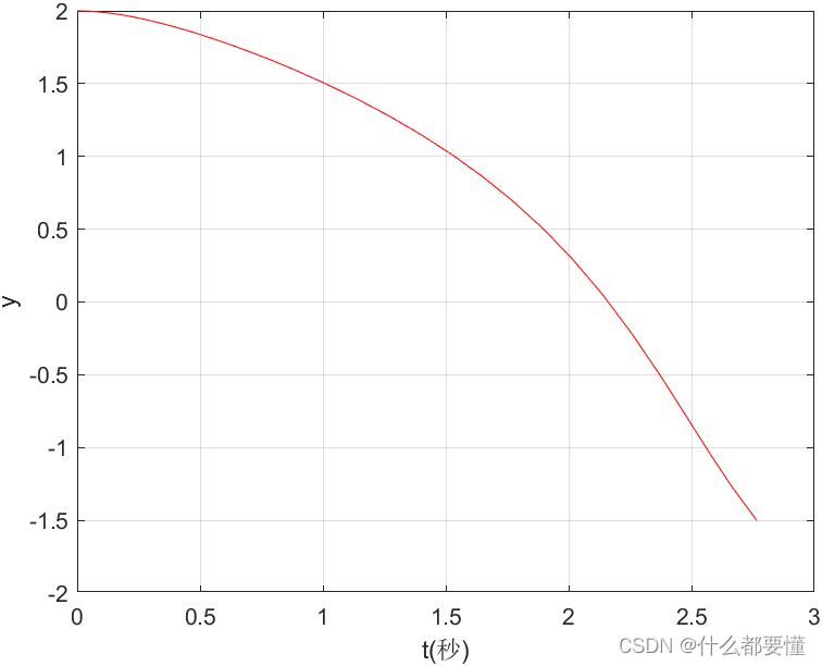
此外,如果积分区间不定,但知道需要在y减小到-1.5时停止积分,就需要使用ode45的事件描述:
function [position,isterminal,direction] = myEventsFcn(t,y)position = y(1)+1.5; % 该式等于0即事件发生(即y(1)=-1.5)isterminal = 1; % 当事件多于1个时,设置当某个事件发生时停止积分(为1)direction = -1; % 值为 -1 时仅在事件函数递减的位置查找零ode45的 事件 设置:
options=odeset('events',@myEventsFcn);[t2,y2] = ode45(@vdp1,[0 20],[2; 0],options);此时画出图像为:

符号解也是精确解,然而大多数方程并不能求得解析解,比如本例中的这个二阶微分方程,用此方法求解会得到报错:
syms t y(t)eqn=diff(y,t,2)-(1-y^2)*diff(y,t,1)+y==0;Dy = diff(y,t);cond=[y(0)==2,Dy(0)==0];ySol(t)= dsolve(eqn,cond)
所以还是需要用数值方法去求解。
这里举一个可以求解精确解的例子:
syms t y(t)eqn=diff(y,t,2)-3*diff(y,t,1)+2*y==1;Dy = diff(y,t);cond=[y(0)==1,Dy(0)==0];ySol(t)= dsolve(eqn,cond)
免责声明:本文系网络转载或改编,未找到原创作者,版权归原作者所有。如涉及版权,请联系删