最近在学习小马哥的Cadence课程,该系列课程为学习笔记:使用Cadence Allegro绘制小马哥DragonFly四轴飞行器(STM32F4主控)PCB四层板教程。
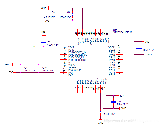
在最中间放置好STM32芯片:
滤波电路建议直接画在芯片周围:

复位电路一般都是阻容复位,如下,用网络表示nRST连接:

STM32芯片的外部晶振时钟电路有两部分,一部分是用来提供高速时钟信号的晶振电路,典型值8Mhz,另一部分是用来提供RTC低速时钟信号的晶振电路,典型值32.768Khz晶振电路(可选)。
晶振的选择有两种可选:
在本 系统 中使用8Mhz有源晶振:
STM32芯片的启动模式如下:

配置方式如下:
| BOOT0引脚 | BOOT1 | 启动模式 |
|---|---|---|
| 0 | X | 内部FLASH |
| 1 | 0 | 系统存储器(自举,用于串口下载程序) |
| 1 | 1 | 内部SRAM |
在本系统中让它永远从内部FLASH启动,BOOT0 引脚 拉低,BOOT1引脚可以当做一个普通IO用:
STM32芯片下载接口一般是SWD接口,另外会引出一路串口用于调试,如果板子比较简单,会直接使用该口供电:
至此,最小系统电路模块式绘制完成。
刚画完时图中器件的标识符还有点乱,需要统一一下。
注意:该操作会操作当前所有的原理图!

首先全部恢复问号:
然后重新编号,注意它是所有原理图一起,从第一页开始编号:
接收更多精彩文章及资源推送,欢迎订阅我的微信公众号:『mculover666』。
免责声明:本文系网络转载或改编,未找到原创作者,版权归原作者所有。如涉及版权,请联系删