在进行 电路设计 时经常会遇到很多相同电路的设计,例如多通道模拟电路等,这些电路大部分是完全相同的。重复复制原理图原理图会显得冗杂,Layout时也会重复布局和布线,效率低下(虽然也有其他方式可以复制布局,相比之下还是此方式更便捷)。
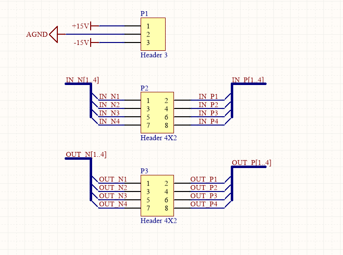
正常在project下建立原理图,并绘制相应电路。以设计一个简单的四通道差分出入模拟板为例,主原理图主要是输入、输出的接 插件 。

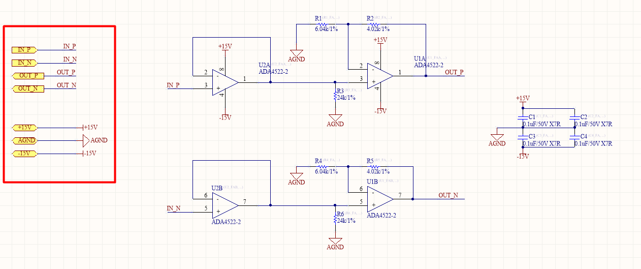
新建原理图文件添加至project,在此原理图中绘制重复电路。对于子原理图,对外交互的接口主要是±15V电源和AGND,以及信号输入端(IN_P/IN_N)与输出端(OUT_P/OUT_N),添加相应Port口。
Port口名称可以自定义,方便识别辨认即可, 类 型可设置输入、输出、双向或未定义,根据实际情况设置即可,不设置也不影响。
在主原理图中,选择“Design”-“Create sheet symbol from sheet or HDL”,然后选择子原理图。


将主原理图与子原理图交互接口的Net连上
然后使用Repeat指令:
`Repeat(F,1,4); //1,4指复制4次,如果8通道或者16通道,把4改成对应数字即可`

完成原理图设计后,即可生成PCB,注意勾选添加Room。


接下来只需完成一路的布局与布线,然后选择Design-Rooms-Copy Room Formats, 光标 出现十字,先点击已布好的电路,然后点击没有完成的电路即可。
只作为简单演示,所以只是随意布局也未布线,实际使用时可以完成一路布局布线后再做复制。


本文只是关于多通道设计的一种简单实现,更多详细功能可查阅官方技术文档。
Multi-sheet & Multi-channel Design in Altium Designer
https://www.altium.com/documentation/altium-designer/multi-sheet-and-multi-channel-design-ad?version=18.1
免责声明:本文系网络转载或改编,未找到原创作者,版权归原作者所有。如涉及版权,请联系删