一、介绍
altium designers是一个 电路 板设计软件,里面可以实现原理图和pcb的设计
二、 设计
这里介绍ad画一个51最小系统板设计为例,介绍软件的使用过程,因为画封装需要时间,所以直接用了软件里面自带的直插件封装
1、新建工程





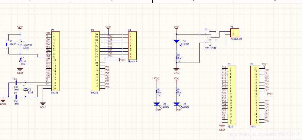
2、原理图设计
1、放置元件原理图文件

2、连线
3、标注编号
4、编译
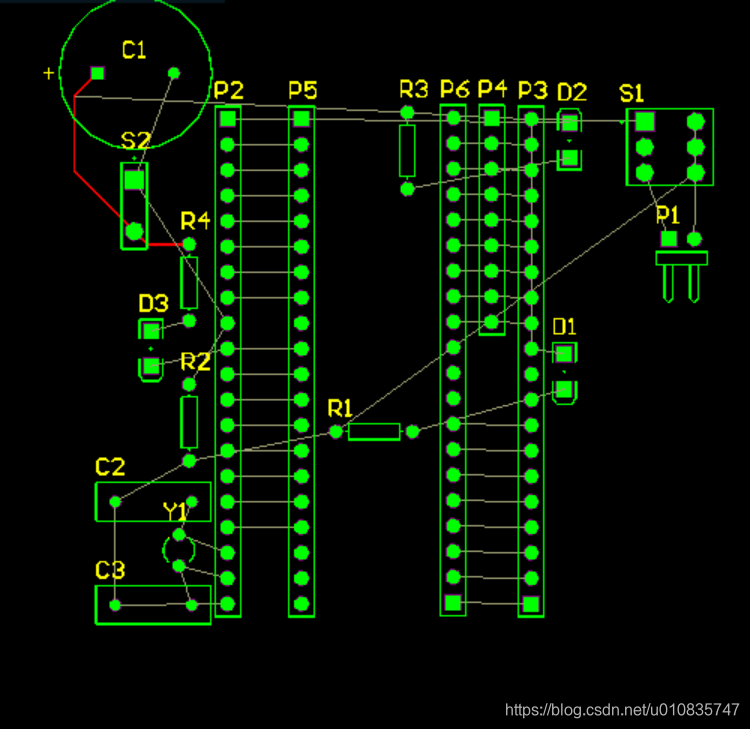
3、pcb设计
1)导入原理图到pcb


2)布局
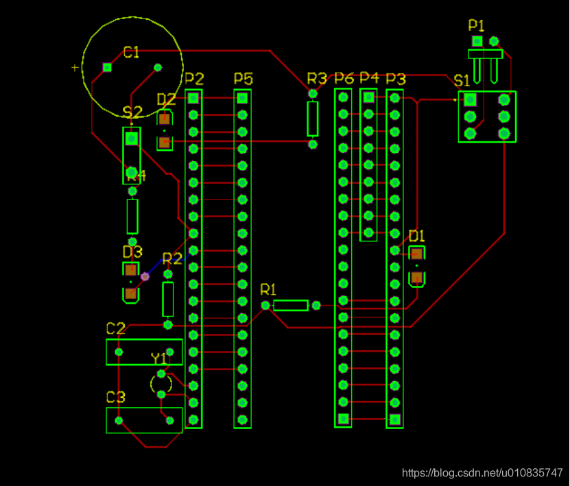
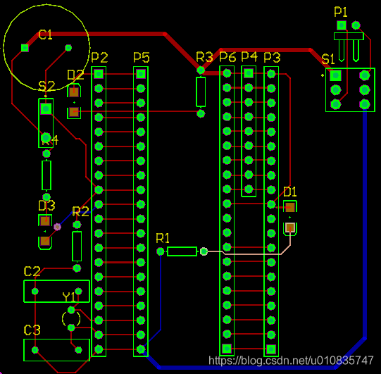
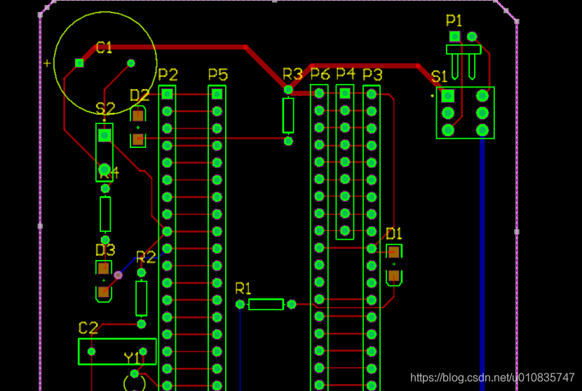
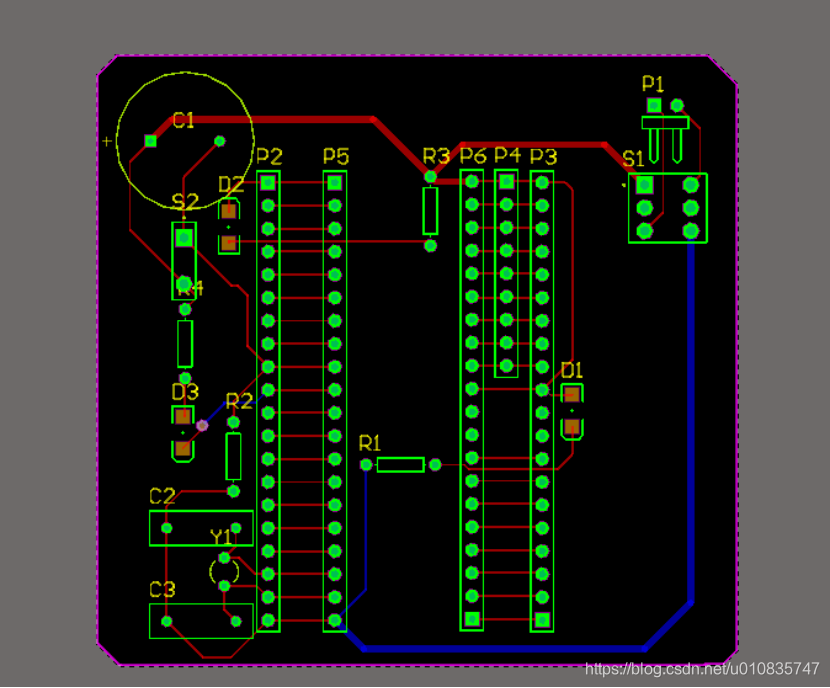
3)走线
正面走线
背面走线


线宽设置
连线状态,按tab键

4)设置板子尺寸


选中刚刚绘制的线


清除过滤器
3、生成生产文件
每次生成前先选中 pcb文件
1)生成




2)生成钻孔文件
同理打开刚刚的制造输出—garber files


3)生成nc drill files


保存,将保存的当前工程目录下的Out文件夹中所有文件打包压缩,送到制板厂即可加工


如果需要外面厂家给焊接,需要提供BOM文件、贴片坐标文件和装配文件
1)坐标文件

2)装配文件
3)bom文件

至此完成电路板设计所有流程
免责声明:本文系网络转载或改编,未找到原创作者,版权归原作者所有。如涉及版权,请联系删