掌握电路原理图绘制。安装Altium Designer 18,学习使用Altium Designer绘制一个stm32最小系统的电路原理图,并在此基础上完成STM32+SD卡的系统原理图设计。
Altium Designer 在单一设计环境中集成板级和FPGA系统设计、基于FPGA和分立处理器的嵌入式软件开发以及PCB版图设计、编辑和制造,并集成了现代设计数据管理功能,使得Altium Designer成为电子产品开发的完整解决方案。
新手教程推荐:
关于AD的使用教程可以参考下面的教程,讲的很详细。
Altium Designer实战教程 - 从零开始画一个stm32最小系统(原创)
https://www.bilibili.com/video/BV1Ab411K7yp/?spm_id_from=333.788.videocard.0
解压ADB安装文件.zip得到Altium_Designer_Beta_18.1.7.iso,继续解压缩该文件,得到下图所示文件:
运行AltiumDesigner18Setup.exe,修改下软件的安装路径。
一路点击Next,最后点击Finish安装完成即可,注意安装完成后不要马上打开AltiumDesigner。
拷贝解压缩后的目录Crack里面的shfolder.dll文件至AltiumDesigner的安装目录,如果没有修改安装路径的话,默认要拷贝到:C:\Program Files\Altium\AD18\这个路径并替换目录下已经存在的同名文件,如果安装过程有修改安装路径,则安装在x2.exe相同目录。
打开AltiumDesigner,点击Activate license。
打开解压Altium_Designer_Beta_18.1.7.iso文件得到的目录下Crack->licenses,任意选择一个文件打开。
出现以下界面则说明破解成功。
点击设置图标,点击Genneral,勾选下图所示内容即可把菜单栏汉化。
提前下载好现成的元器件库,参考下面的网站:
原理图库
提取码:ndnl
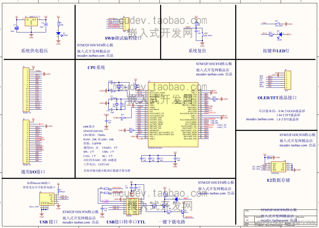
可以去网上找个STM32F103C8T6的现成的原理图来做参考。
首先新建原理图。
然后导入绘制的STM32F103C8T6最小系统所需的元器件的原理图库,首先点击工具栏中的器件图标,点击Libraies。
点击搜索路径,添加下载好的原理库所在目录。

再回到一开始的界面,点击刷新就会自动识别出添加的原理图库文件。
下面按照参考原理图开始绘制,将需要的元器件复制到自己的原理图中。
主要用到工具栏中以下几个功能,画的时候可以分模块绘制。
排版布局以后画好的STM32F103C8T6最小系统原理图如下图所示。
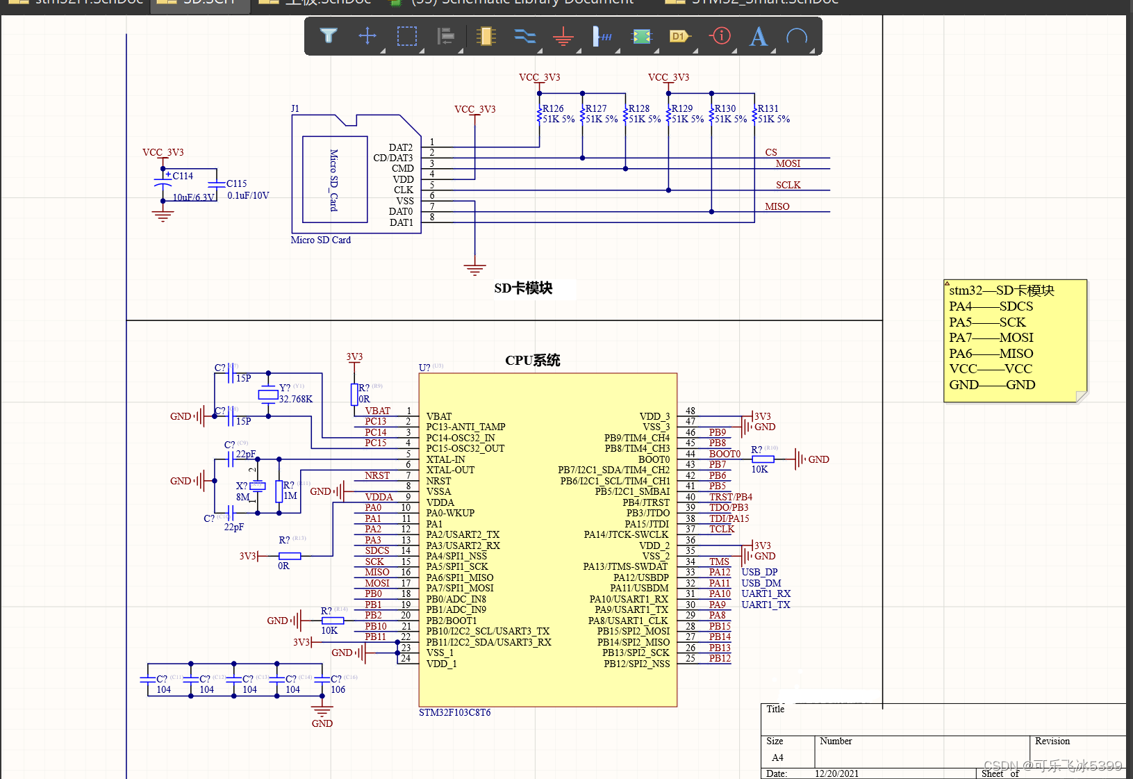
我用的这款SD卡模块。
一样的从网上找个SD卡模块参考原理图照着绘制。
现在将SD卡模块与STM32连接起来,这里涉及的STM32的管脚都在 CPU 。
按照上面的表格把线连接好即可。

在Altium Designer 18是一件十分需要耐心而且十分费眼睛的事,一开是因为不熟练可能绘制一个原理图需要很长时间,但久而久之速度就提起来了画好就很有成就感,还有很多使用的小技巧需要慢慢去发现。
Altium Designer 1小时
https://www.bilibili.com/video/BV17E411x7dR?p=2
Altium Designer 原理图的绘制
https://blog.csdn.net/qq_38410730/article/details/80353927
免责声明:本文系网络转载或改编,未找到原创作者,版权归原作者所有。如涉及版权,请联系删