第一步,打开 orCad Capture CIS软件;

第二步,开始绘制电路图。首先,place ——> part;

第三步,调用元件库;

了解各种库与元件的关系也很重要;

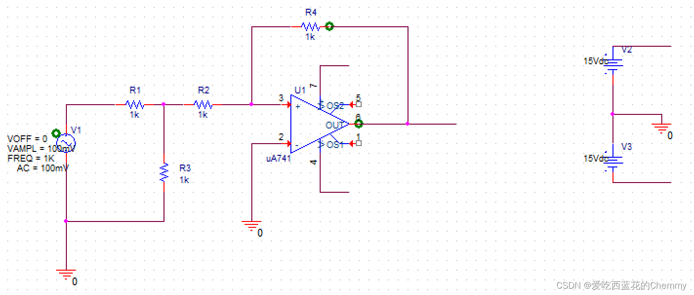
第四步,原理图的绘制。连接线和地都有对应的快捷键,选中元件,右键可旋转,或者按快捷键R。VSIN对应正弦交流信号,VDC对应直流信号。


第五步,画好元件后,电源网络进行设置,生成网络表。
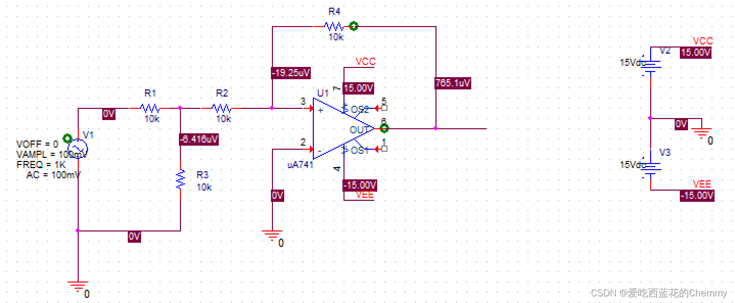
第六步,电路直流偏置点 仿真 。创建网表,选择直流偏置点类型仿真,然后run。


第七步,enable bias points,观察节点电压,电流或功率。



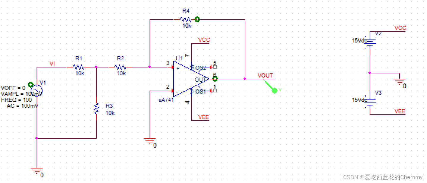
第八步,瞬态时域仿真,创建网表,选择瞬态时域仿真 类 型,设置起始结束时间及步长,然后run。


第九步,add trace.


第十步,拷贝图片。

第十一步,直流扫描,创建网表,DC sweep类型,填写电压源,起始电压及步长,添加输出电压探针,然后run。可添加光标。




第十二步,交流扫描,创建网表,AC sweep类型,完成设置。还可看输出电压与输入电压的 相位 差。


Yeap, that's all! 你学会了嘛。虽然这个 电路模型 可能不太······
反正我学会咯,不会的话可以在评论区一起讨论。
免责声明:本文系网络转载或改编,未找到原创作者,版权归原作者所有。如涉及版权,请联系删