现在在这个 信息 高速发展的时代,信息化是一个不可逆的趋
势。而ANSA是目前公认的全球最快捷的CAE前处理软件之一,也是一个功能强大的通用CAE前处理软件。ANSA具有很多独创的技术特色,可以用于工程和科学计算。它提供了一套完整的有限元分析工具,可以帮助用户分析各种类型的结构,如静力学、动力学、流固耦合等问题。因而使得它比之其他同类软件具有非常高的效率和能力并在全球范围得到了非常广泛的应用,所以我准备对软件ANSA的基本操作做一个简单的介绍:

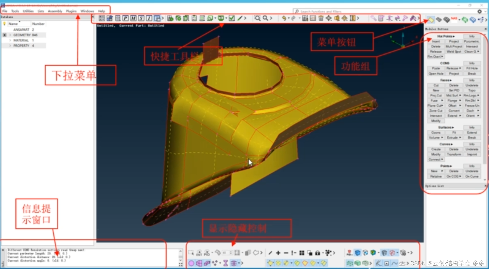
主页面大致分为6个区块:菜单,快捷工具栏,菜单按钮,功能组,信息提示窗口,显示隐藏控制。每一个区块都有着不同的功能,各个区块相互配合才能构成了功能强大的ANSA。</
免责声明:本文系网络转载或改编,未找到原创作者,版权归原作者所有。如涉及版权,请联系删