1、matlab中的乘除法
1.数字之间相乘/相除
>> a=3;
>> b=4;
(1)相乘(*与.*没区别):
>> a*b
ans =
12
>> a.*b
ans =
12
(2)相除(/与./没区别):
>> a=3;
>> b=4;
>> a/b
ans =
0.7500
>> a./b(a除以b)
ans =
0.7500
>> a.\b(b除以a)
ans =
1.3333
2.数字与矩阵之间相乘/相除
>> a=3;
>> A=[1,3,5;3,4,5;2,4,8];
A =
1 3 5
3 4 5
2 4 8
(1)相乘(*与.*没区别):
>> a*A
ans =
3 9 15
9 12 15
6 12 24
>> a.*A
ans =
3 9 15
9 12 15
6 12 24
(2)相除(/与./没区别):
>> A/a(矩阵A中元素都除以a,输出矩阵)
ans =
0.3333 1.0000 1.6667
1.0000 1.3333 1.6667
0.6667 1.3333 2.6667
>> A./a
ans =
0.3333 1.0000 1.6667
1.0000 1.3333 1.6667
0.6667 1.3333 2.6667
>> A.\a(a除以矩阵A中各元素,输出矩阵)
ans =
3.0000 1.0000 0.6000
1.0000 0.7500 0.6000
1.5000 0.7500 0.3750
3.矩阵之间相乘/相除
>> A=[1,3,5;3,4,5;2,4,8]
A =
1 3 5
3 4 5
2 4 8
>> B=[2,5,8;3,7,2;5,3,2]
B =
2 5 8
3 7 2
5 3 2
(1)相乘:
>> A*B(矩阵乘法:要求左矩阵的行数与右矩阵的列数相等,即MxN维矩阵乘以NxM维矩阵。按照矩阵相乘规则计算结果)
ans =
36 41 24
43 58 42
56 62 40
>> A.*B(矩阵点乘:要求两矩阵维数相等,即MxN维矩阵乘以MxN维矩阵。矩阵对应位置元素相乘输出)
ans =
2 15 40
9 28 10
10 12 16 (2)相除:
>> A/B(相当于A乘以B的逆,如下所示)
ans =
0.6395 -0.0058 -0.0523
0.5233 0.0407 0.3663
1.0233 -0.2093 0.1163
>> A*inv(B)
ans =
0.6395 -0.0058 -0.0523
0.5233 0.0407 0.3663
1.0233 -0.2093 0.1163
>> A./B(矩阵点右除:要求两矩阵维数相等,即MxN维矩阵除以MxN维矩阵。矩阵对应位置元素相除输出,A矩阵对应元素除以B矩阵对应元素)
ans =
0.5000 0.6000 0.6250
1.0000 0.5714 2.5000
0.4000 1.3333 4.0000
>> A\B(相当于A的逆乘以B,如下所示)
ans =
1.3000 -1.7000 -7.8000
-1.6000 5.4000 9.6000
1.1000 -1.9000 -2.6000
>> inv(A)*B
ans =
1.3000 -1.7000 -7.8000
-1.6000 5.4000 9.6000
1.1000 -1.9000 -2.6000
>> A.\B(矩阵点左除:要求两矩阵维数相等,即MxN维矩阵除以MxN维矩阵。矩阵对应位置元素相除输出,B矩阵对应元素除以A矩阵对应元素)
ans =
2.0000 1.6667 1.6000
1.0000 1.7500 0.4000
2.5000 0.7500 0.2500
2、指数函数的表示
“ 指数 函数是数学中重要的函数。应用到值e上的这个函数写为exp(x)。还可以等价的写为e^x,这里的e是数学常数,就是自然对数的底数,近似等于 2.718281828,还称为欧拉数。指数函数的一般形式为y=a^x(a>0且≠1) (x∈R),当a>1时,指数函数对于x的负数值非常平坦,对于x的正数值迅速攀升,在 x等于0的时候,y等于1。当0<a<1时,指数函数对于x的负数值迅速攀升,对于x的正数值非常平坦,在x等于0的时候,y等于1。”
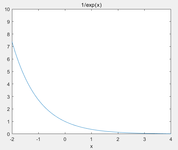
在Matlab中,可使用以下 命令 绘制指数函数图形:
ezplot('exp(- x )',[-2,4,0,10])
ezplot('1/exp(-x)',[-2,4,0,10])
ezplot('exp(x)',[-2,4,0,10])
ezplot('1/exp(x)',[-2,4,0,10])
**其中[-2,4,0,10],前两个数表示x轴的取值范围,后两个表述Y轴的取值范围**
绘制的 函数 图像如下所示:




这四幅图其实佐证了以下指数函数的运算法则中的两条
同底数幂相乘,底数不变,指数相加;(a^m)*(a^n)=a^(m+n)
同底数幂相除,底数不变,指数相减;(a^m)÷(a^n)=a^(m-n)
幂的乘方,底数不变,指数相乘;(a^m)^n=a^(mn)
积的乘方,等于每一个因式分别乘方;(ab)^n=(a^n)(b^n)
即第二条,exp(-x)=e^(-x)=e^(-1*x)=(e^x)^(-1)=1/exp(x),
和第三条,1/exp(-x)=exp(-x)^(-1)=(e^(-x))^-1=e^((-x)*(-1))=e^x=exp(x)
3、取值范围表示
在matlab中,如果想表示一个范围,比如说x∈[a,b],可以这样表示,x=a:dx:b,代表x从a取到b,每隔dx取一个点。
免责声明:本文系网络转载或改编,未找到原创作者,版权归原作者所有。如涉及版权,请联系删