关于ANSA前处理方面问题,欢迎在评论区留言,我们会及时回复。
在使用ANSA进行工作时,学会并熟练使用ANSA的各个模块中的各个功能会提升工作的完成速度。本次要学习的的 命令 是Topo Hot Points模块的各个命令。

1.Insert命令:
使用Insert命令时,在直线上单机鼠标左键时,可以在点击的部位创建一个点。

2.Project命令:
在使用该命令时,先点击一条直线上的点,再点击另外一条线段,便可将该点从第一条线投影到第二条线上。


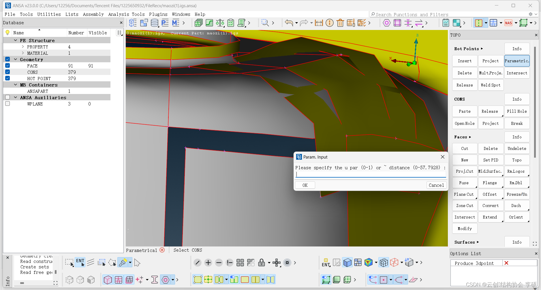
3.Parametric命令:
点击Parametric按钮后,选择一条线,会弹出一个界面,此时选择一条线以点击线的最近端点为原点向另一侧建一个点,在界面里输入一个分数,所建点便在这条直线的对应位置。



4.Delete命令:
删除所点击或框选范围内的所有可删除的点。


5.Mult.Proje.命令:
点击Mult.Proje.按钮后弹出界面,此时点击处于一天直线上想要进行投影的所有点,单击鼠标中键或回车键,再选择另一条线,点击鼠标中键或回车键,此时第一条线上的点便投影到第二条线上。



6.Intersect命令:
点击Intersect按钮后,可以先选择一个面,再选择一条线,通过延展的方式建一个交点。
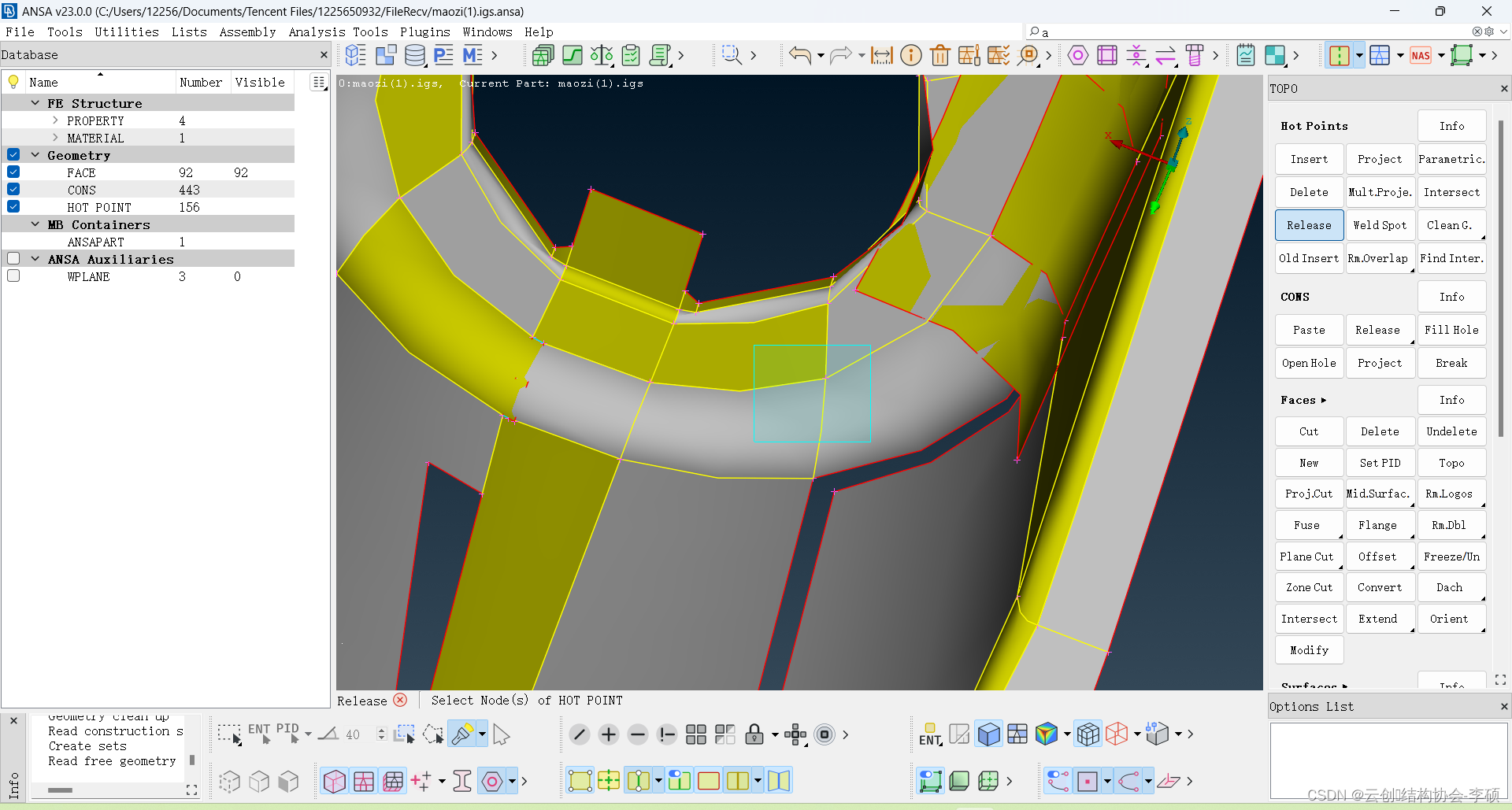
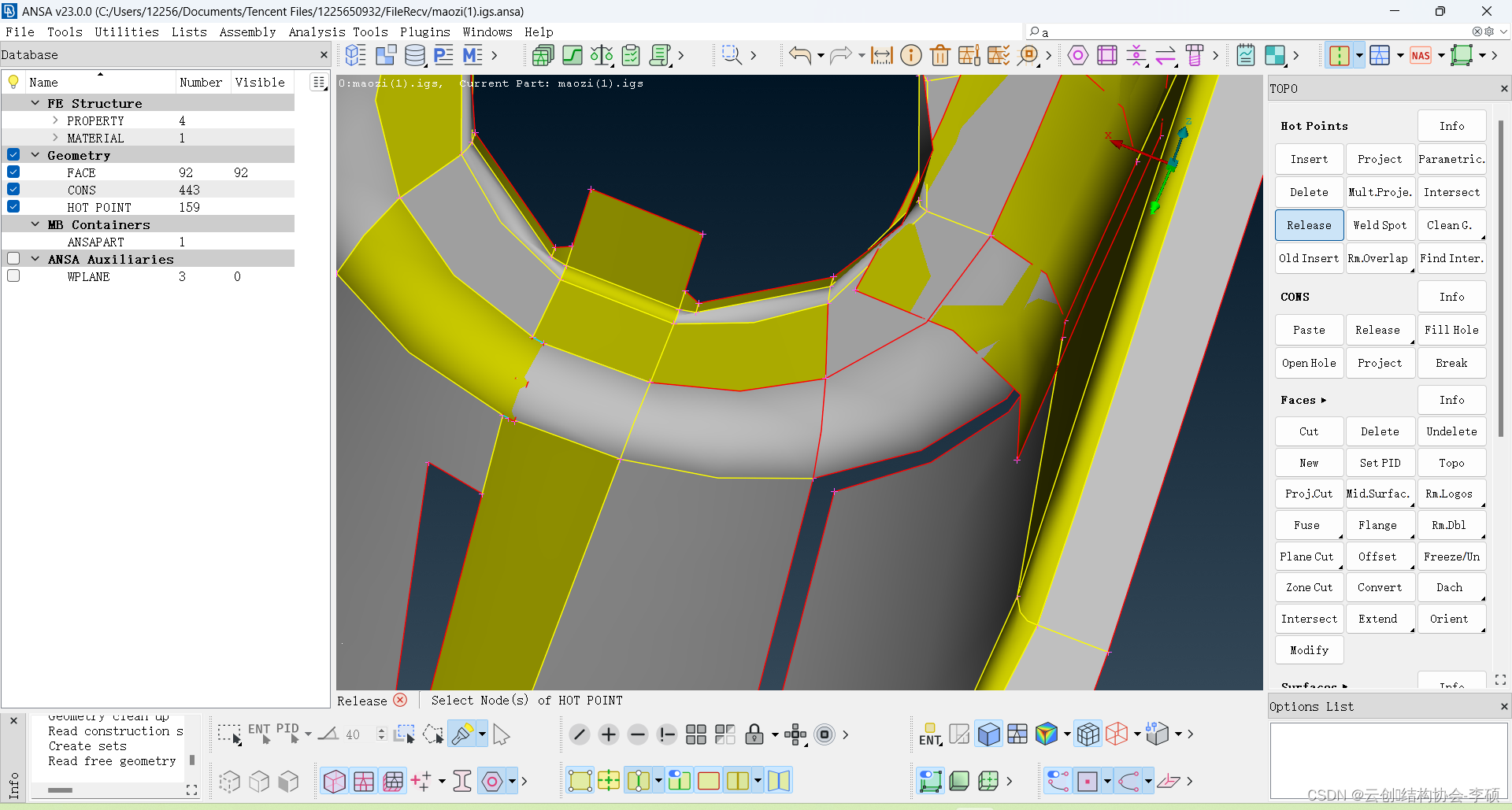
7.Release命令:
点击Release按钮后,可以框选一个节点,之后将几个在该点连接的面释放。


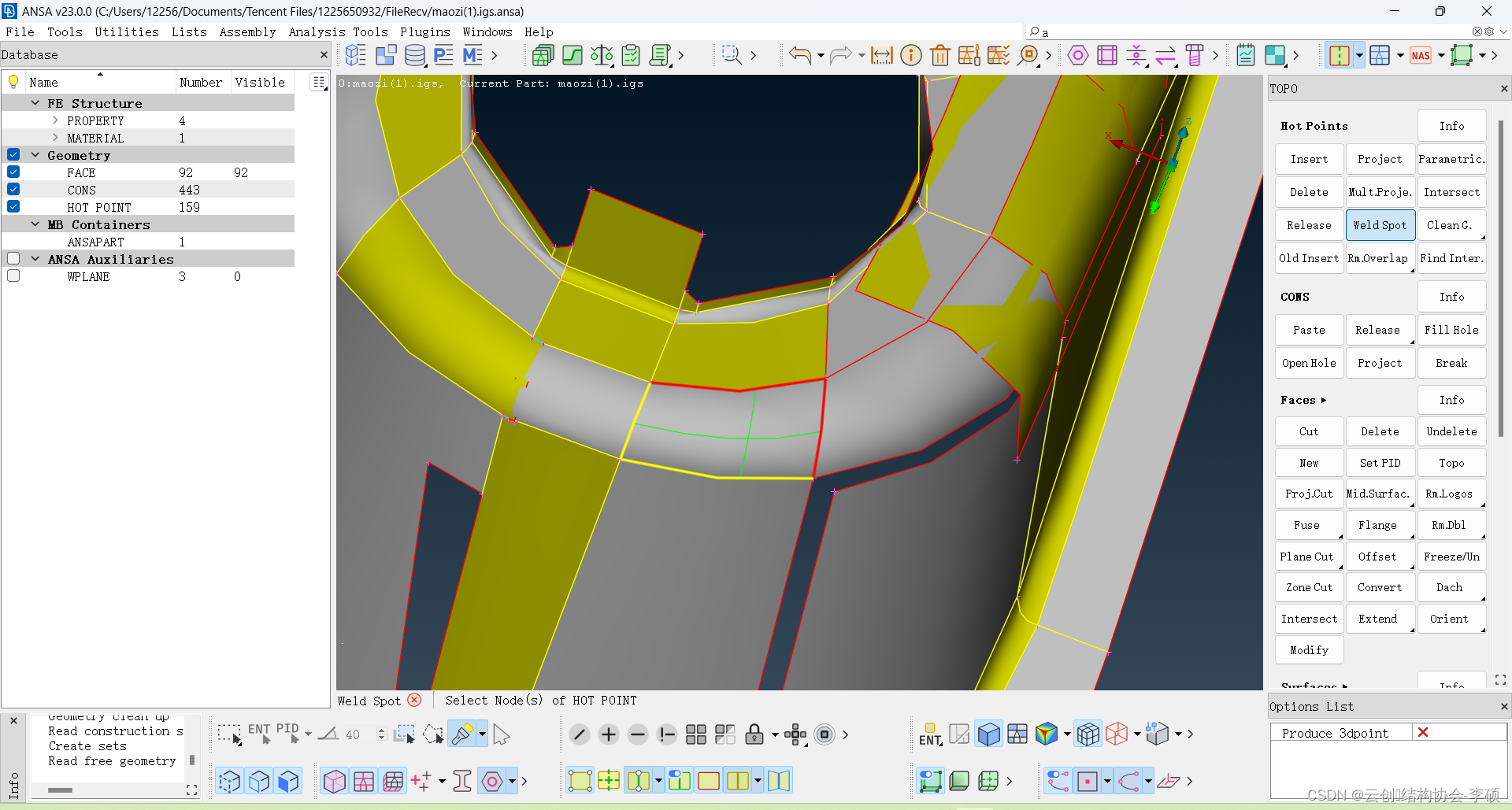
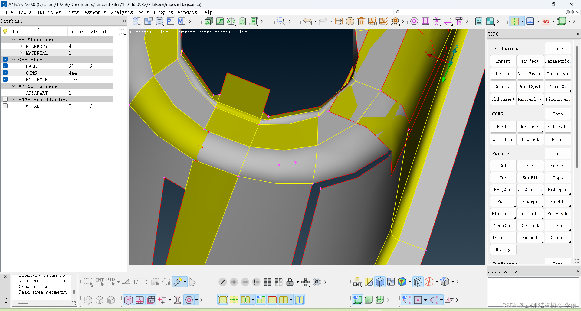
8.Weld Spot命令:
点击Weld Spot按钮后,可以在任意面内创建一个焊点。

9.Clean G.命令:
点击Clean G.按钮后,可以将整个模型误差较小的地方进行 合并 。也可以选择Select按钮来进行框选。

10.Rm.Overlap命令:
点击Rm.Overlap按钮后,可以将模型某些重叠的部分整理成公整的模型。
11.Find Inter命令:
点击Find Inter按钮后,选择几条线, 计算 符合条件的点数。
12.Old Insert命令:
点击Old Insert按钮后,功能与Insert功能近似。
免责声明:本文系网络转载或改编,未找到原创作者,版权归原作者所有。如涉及版权,请联系删