

绘制各个元件原理图封装
常用的元件pcb封装可以在立创商城里面下载导出为AD文件复制使用,也可直接用立创CAD绘图
导出为AD文件
在原理图库中双击元件名称,添加pcb封装,选择对应的封装,确认,就关联了元件的原理图和pcb封装

点击工具( Tools )->注解(Annotation)自动编号,改变处理顺序可以使用不同的注解规则,Z型,N型。。。
1.工程->compile document->右下角 system ->message查看有没有接线错误

2.若有错误,查看报错信息以更改并重新编译至无错误
3.新建一个PCB图,点击设计(Design)->Update PCB Document导出PCB图

1.改变丝印层字体按下‘E’再按‘N’,把 string type改为Same
2.点击确定后又弹出如下图,红框内可以修改丝印层文字的高和宽,Stroke Font有需要可以修改字体
3.按下‘N’可以选择是否隐藏黄色的细线连接
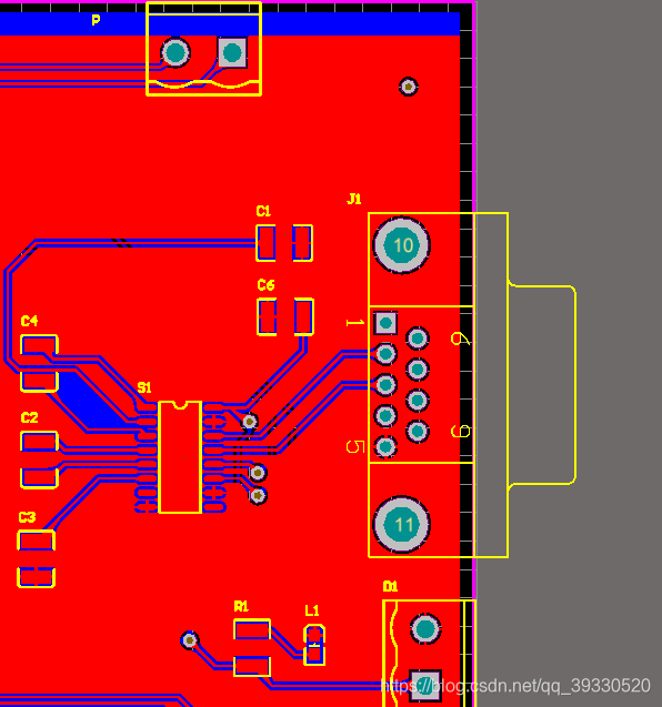
4.对于双层板,走线的板层为顶层Top Layer和底层Bottom Layer,顶层的线为红色线,底层的线为蓝色,两层之间的连接是过孔(Place Via)
AD的最下边用来切换板层
5.走线尽量先走顶层,走底层的线时,现在顶层放置过孔然后在底层连接两个过孔

6.走线时记得考虑走线间隙,过孔大小等要求,太近可能不符合生产要求
7.所有的GND可以先不用走线,最后敷铜就行
1.现在机械层(Mechanical Layer)画出板子外形(粉色的线)
2.设计->板子形状->按照选择对象定义,就可以按照画出的形状切割了,这里可以用shift+s先把其它层隐藏
工具->设计规则检查 ->运行DRC,会显示检查结果
运行后爆了非常多丝印层在焊盘上的错误
这个是无所谓的,可以屏蔽掉这个报错:设计->规则->找到Silk Over Component Pads把√去掉,再检查就只有没连接GND的错误了,这个错误不管,后面敷铜解决
在工具->滴泪进行补滴泪,补滴泪后线的接头处更加光滑
给两层都要敷铜
敷铜完的样子
免责声明:本文系网络转载或改编,未找到原创作者,版权归原作者所有。如涉及版权,请联系删