背景介绍:我们在进行 PCB设计 时,经常会用到Move命令+鼠标移动器件进行布局,但是如果需要将器件移动到指定位置或者需要将器件按照相对位置进行移动,那么用Move命令+鼠标移动的方式就很难实现,这时我们就需要用到Allegro PCB设计工具提供的Move+Command的方式来实现快速精准移动器件。

一、快速精准移动器件到指定位置
步骤一:打开PCB文件,然后激活Move命令,可以通过以下几种方式:

图1 通过 Edit 菜单激活Move命令

图2 通过快捷菜单栏激活Move命令

图3 通过右键菜单激活Move命令
步骤二:在Find面板确认勾选了Symbols,如图4所示。

图4 在Find面板勾选Symbols
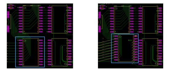
步骤三:在PCB上选择要移动的器件,鼠标点击拾起,如图5所示。

图5 鼠标点击拾起器件
步骤四:鼠标拾起器件后,点击Command栏,输入要将器件移动到的位置坐标,我们以48.445 18.577为例,命令格式为x 48.445 18.577或者x 48.445 y 18.577,如图6所示。

图6 Command栏输入坐标
如果Allegro PCB软件界面没有显示Command窗口,我们可以通过点击View-Windows-Command来将其打开,如图7所示。

图7 显示Command窗口
步骤五:在Command栏输入坐标后,点击回车,器件即可移动到指定位置,如图8所示。

图8 器件移动到指定位置
如果移动后查看器件的坐标和在Command栏输入的坐标不同,那么需要确认下在Move的Options中Point设置是否为Sym Origin(封装原点),如果不是,需要设置为Sym Origin后重新选择器件进行移动,如图9所示。

图9 Move的Options设置
二、将器件按相对坐标进行移动
步骤一:激活Move命令,激活方法参照上图1、2和3,然后在Find面板勾选Symbols,如图10所示。

图10 在Find面板勾选Symbols
步骤二:在PCB上选择要移动的器件,鼠标点击拾起,如图11所示。

图11 鼠标点击拾起器件
步骤三:鼠标拾起器件后,点击Command栏,输入器件要移动的相对坐标,命令格式ix为沿x轴方向移动,iy为沿y轴方向移动,例如ix 2为沿x轴方向向右移动2,iy 2为沿y轴方向向上移动2,ix 2 2或者ix 2 iy 2为分别沿着x轴方向向右和沿着y轴方向向上移动2。在Command栏我们输入ix 2 2后,点击回车,可以发现器件已经按照输入的相对位置进行移动,如图12和13所示。

图12 Command栏输入相对坐标

图13 按相对位置移动后效果
四、小结
本节主要介绍了在Allegro PCB设计工具中,如何使用Move+Command的方式实现快速精准移动器件到指定位置和相对位置,同时也对Move命令的常用Options设置项进行了简单的介绍,可以帮助设计人员在进行PCB布局时,提升布局的效率。
原创简介

本系列原创课程由芯巧电子制作,芯巧电子是Cadence中国区授权经销商。
芯巧电子是国内领先的电子、电气设计自动化和信息化管理系统方案与服务提供商,客户覆盖半导体、消费电子、通讯、汽车电子、工业自动化、教育科研等众多领域,业务涉及Cadence PCB及仿真全系列软件代理,PCB软件二次开发,电子元器件建库,PCB Layout 服务,PCB 加工装配等,拥有专业的市场销售、软件服务支持和软件定制开发团队。
免责声明:本文系网络转载或改编,未找到原创作者,版权归原作者所有。如涉及版权,请联系删