许可优化
许可优化
产品
产品
解决方案
解决方案
服务支持
服务支持
关于
关于
软件库
当前位置:服务支持 >  软件文章 >  OrCAD Capture Cadence新建原理图多部分Symbol及Homogeneous、Heterogeneous类型介绍教程

OrCAD Capture Cadence新建原理图多部分Symbol及Homogeneous、Heterogeneous类型介绍教程

阅读数 37
点赞 0
article_banner

引言

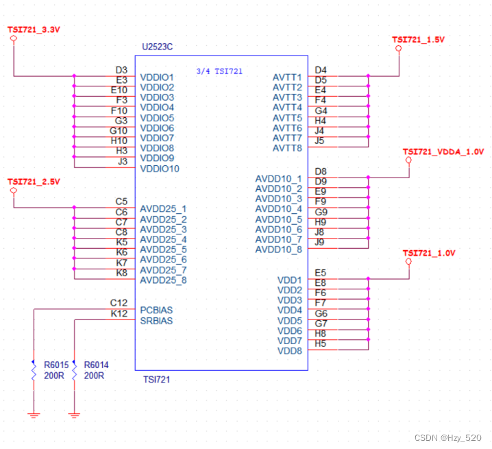
很多芯片原理图设计中,为了方便功能区分,将一个芯片的所有引脚分成多个部分,比如一部分专门是电源,一部分专门是GND,一部分是信号,比如下图:(分别是TSI721芯片的供电和地部分)

说明


所以作为一名硬件工程师,一定要会画分立原理图封装,以下以cadence16举例。

1.在工程下,文件-new-library。


2.library下右键增加文件,重命名为TSI721,如下图。

3.对着OLB文件右键,增加元器件,弹出如下窗口:


此时需要对smybol进行设置,名字为TSI721,我把TSI721分成了四部分,分别是电源,GND,信号,其他信号,因此

     Name为TSI721;

      Footprint如果已经有封装可以直接写,没有的话随便填后期再修改也可以

      parts per pgk 填4,因为一共要分四部分

      package type。选择heterogeneous。


       homogeneous:各个分立smybol相同

       heterogeneous:各个分立smybol不相同


然后点击OK即可进入编辑,默认是先绘制第一部分,如果想要 切换  不同部分,可以使用CTRL+B,CTRL+N,进行切换。当然也可以点击窗口按钮:


你的点赞或收藏是我创作的动力~~


orcad介绍


OrCAD 是一套在个人电脑的电子设计自动化套装软件,专门用来让电子工程师设计 电路图  及相关图表,设计印刷电路板所用的印刷图,及电路的模拟之用。

OrCAD是一个混合名词,反映了软件的发源地:俄勒冈(Oregon)+ 计算机辅助设计(CAD)。

ORCAD Capture (以下以Capture代称)是一款基于Windows 操作环境下的电路设计工具。

利用Capture软件,能够实现绘制电路原理图以及为制作PCB和可编程的逻辑设计提供连续性的仿真信息。OrCAD Capture作为行业标准的 PCB原理图  输入方式,是当今世界最流行的原理图输入工具之一,具有简单直观的用户设计界面。OrCAD Capture CIS具有功能强大的元件信息系统,可以在线和集中管理元件数据库,从而大幅提升电路设计的效率。OrCAD Capture提供了完整的、可调整的原理图设计方法,能够有效应用于PCB的设计创建、管理和重用。将原理图设计 技术 和PCB布局布线技术相结合,OrCAD能够帮助设计师从一开始就抓住设计意图。不管是用于设计模拟电路、复杂的PCB、FPGA和CPLD、PCB改版的原理图修改,还是用于设计层次模块,OrCAD Capture都能为设计师提供快速的设计输入工具。此外,OrCAD Capture原理图输入技术让设计师可以随时输入、修改和检验PCB设计

Cadence OrCAD Capture是一款多功能的PCB原理图输入工具。

发展历史

OrCADPspice 为美国OrCAD公司在1998年与Microsim公司 合并  之后,将其Pspice整合到原先OrCAD系统(包含"电路图输入"的OrCAD Capture、"印刷电路板布局"的OrCAD Layout 及"可编程逻辑(Programmable Logic)电路合成"的OrCAD Exerpss)内的一套计算机辅助电路分析软件。

2000年,OrCAD公司被益华计算机(CadenceDesign System, Inc.)收购,并推出OrCAD9.21。在2003年,推出OrCAD10.0。在2005年,进一步与益华计算机的 PCB设计  软件Allegro15.5一起推广给客户,故版本号码直接跳到15.5。在2009年,Orcad正式推出功能增强的16.3版本,。目前作为益华计算机入门级的计算机辅助电路分析软件推广给客户使用。

功能

早在工作于DOS环境的ORCAD4.0,它就集成了电路原理图绘制、印制电路板设计、数字电路仿真、可编程逻辑器件设计等功能,而且它的界面友好且直观,它的元器件库也是所有EDA软件中最丰富的,在世界上它一直是EDA软件中的首选。ORCAD公司在2000年七月与CADENCE公司合并后,更成为世界上最强大的开发EDA软件的公司,它的产品ORCAD世纪集成版工作于WINDOWS95与WINDOWSNT环境下,集成了电原理图绘制,印制电路板设计、模拟与数字电路混合仿真等功能,它的电路仿真的元器件库更达到了8500个,收入了几乎所有的通用型电子元器件模块,它的强大功能导致了它的售价不菲,在北美地区它的世纪加强版就卖到了$7995

优点

1、图形化、平面化和层次化设计能力提高了原理图设计效率;

2、与强大的元件信息系统(CIS)高度集成,促进优选器件和已有器件库的重用,可以加快原理图设计进程,降低项目成本;

3、便于查找元件,并与MRP、ERP、PDM数据库实现高度集成;

4、为用户提供超过200万的免费元件库,便于灵活选择设计元件;

5、集中管理物料编号和器件信息;

6、可进行数据流程、封装以及互联的在线设计规则检查;

7、用户可以对元件、连线、网络、引脚和标题框进行灵活的编辑和定义;

8、可以导入和导出所有常用的设计文件格式;

9、宏记录器可用于复杂的原理图编辑和定制过程的录制。


免责声明:本文系网络转载或改编,未找到原创作者,版权归原作者所有。如涉及版权,请联系删

相关文章
技术文档
QR Code
微信扫一扫,欢迎咨询~
customer

online

联系我们
武汉格发信息技术有限公司
湖北省武汉市经开区科技园西路6号103孵化器
电话:155-2731-8020 座机:027-59821821
邮件:tanzw@gofarlic.com
Copyright © 2023 Gofarsoft Co.,Ltd. 保留所有权利
遇到许可问题?该如何解决!?
评估许可证实际采购量? 
不清楚软件许可证使用数据? 
收到软件厂商律师函!?  
想要少购买点许可证,节省费用? 
收到软件厂商侵权通告!?  
有正版license,但许可证不够用,需要新购? 
联系方式 board-phone 155-2731-8020
close1
预留信息,一起解决您的问题
* 姓名:
* 手机:

* 公司名称:

姓名不为空

姓名不为空

姓名不为空
手机不正确

手机不正确

手机不正确
公司不为空

公司不为空

公司不为空