1.首先完成下列操作

可以尝试先关闭再打开,




等下操作的时候就好 发现新增的发 光 物体!!
一,首先在 原理图上面选中需要一次性移动的元器件

二,转到PCB 绘制界面

三, 我们点击发光的物体,就可以大规模的移动很多的元器件了。
1.元器件旋转


2.底板层数的选择
一, 链接 :pcb单层板、双层板、四层板、六层板、八层板、十层板、十二层板图文解释-电子发烧友网 (elecfans.com)
二,链接:pcb线路板按层数来区分有哪几种分类 (baidu.com)
答: 首先我们需要 电源线绕开晶振, 滤波电容需要靠近VCC。
1. 链接:【基础】PCB元器件布局布线基本规则 (qq.com)
2.链接: pcb板元件布局基本规则 - 百度文库 (baidu.com)
3.链接:PCB设计元器件应该怎么布局?有什么原则 (baidu.com)
1.因为我的是一个最小系统,所以我的板子简单,选择二层板子,
这里需要一个阻抗模板,来让我们确定板子的厚度。
链接:嘉立创PCB工艺加工能力范围说明-嘉立创PCB打样专业工厂-线路板打样 (jlc.com)

假如你是二层的板子,那么你需要接 电源线,接地通过布铜来解决。
假如是你是四层的板子,一般pcb四层板,如下安排:顶层和底层为信号层,中间2层分别为电源层和地层。电源层与地线层在中间可以起到隔离作用,减少干扰的作用。
对于尺寸较大的pcb四层板,元器件比较宽松的PCB板也可以用两层完成,如果两层布局困难,排不开的话,容易造成干扰的,可以使用4层解决过分拥挤的困难。
2. PCB 绘制里面 选择板子的型号


3.在绘制PCB 底板的时候 修改电源和接地的数值和 颜色 , 和翻转元器件的办法
修改数值


修改颜色




funckey ' ' iangle 90funckey ~R iangle 451.先规划好 大概的布置图。 (方便等下布线)

2.显示叠层 模型


3.显示底板长宽
添加



设置显示数字的单位
右键,点击那根 出来的线


删除

4.板子变成 圆角

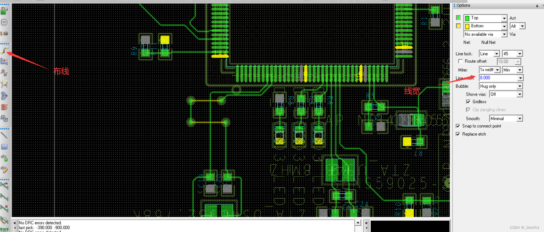
5.布线 情况
假如是高速串行总线,就要布置差分线
链接:PCB板如何差分布线? - 哔哩哔哩 (bilibili.com)
链接:PCB板如何差分布线? - 知乎 (zhihu.com)
链接:PCB学习-差分走线 (360doc.com) (嘉立创上面的PCB绘制)
链接:Altium Designer 22 PCB等长线单端和差分线设计技巧 - 哔哩哔哩 (bilibili.com)
6.设置线条宽度规则,和设置过孔 (这个没有学懂)
链接:(2条消息) Candence学习篇(11) allegro中设置规则,布局,走线,铺铜_allegro铺铜规则设置_学工科的皮皮志^_^的博客-CSDN博客
链接:(2条消息) Allegro添加过孔_qinchunbao的博客-CSDN博客_allegro添加过孔
7.布置一些简单的连线
布线

打孔
操作: 布线状态下双击左键。
删除布线

布线完成后
参考文章:
链接:(2条消息) Cadence 16.6PCB设计之布局布线常用功能学习笔记_发了疯的哈士奇的博客-CSDN博客_cadence走线规则设置

一根线,把器件围住就行了。
8.符孔图



9.Gerber 文件层叠
四层的:

二层的:

10.添加叠层
详细链接:Allegro PCB的光绘层叠的添加_wang_ze_ping的博客-CSDN博客_allegro怎么重新改光绘层叠
照着上面链接的 流程来,

顶层线路: TOP
底层线路: Bottom
底层阻焊 :Sloder_Bottom
顶层阻焊:Sloder_Top
底层丝印:silk_Bottom
顶层丝印:silk_Top
保存之后,就有下面这些文件了, 叠层文件。

芯片的资料差不多就是这些了。

10.PCB 绘制之后检查


没有错误就差不多了!!!
免责声明:本文系网络转载或改编,未找到原创作者,版权归原作者所有。如涉及版权,请联系删