前面我们讲了
Candence学习篇(1) Candence原理图工程以及原理图库的创建
Candence学习篇(2) 电阻等器件原理图symbol绘制
Candence学习篇(3)Stm32元器件绘制和原理图绘制
Candence学习篇(4)allegro软件中class 和subclass的概念
Candence学习篇(5)使用Padstack Editor制作贴片焊盘和通孔焊盘
Candence学习篇(6)使用allegro绘制元器件的PCB封装
Candence学习篇(7)allegro pcb editor 17.2如何打开旧版本.brd和.dra文件等
Candence学习篇(8)allegro中netrev.lst does not exist问题
Candence学习篇(9)Candence如何使用之前的gerber设置
前面我们的网表已经生成完毕,大家可以回头看,所以现在终于到了绘制PCB的过程了,我们的最终产物就是PCB。
我们打开我们的PCB Editor 在file 里面选择new,新建PCB版
接下来,我们来
首先,我们先设置好单位。点击,把单位设置好。
我们可以先选。下面的宽和高,表示可操作的区域的大小。
X Y 就是我们左下角的坐标,我们一般设置为一个

接下来我们放置板框的线,选择 ,参数设置如下。
就是板框所在的subclass 。
然后在 命令行 输入我们的坐标
小写 x 0 0 回车
然后 ix 31 标志x 方向递增31mm
然后iy 38 回车
同理 ix -31 再 iy -38 重新回到原点,这样我们就画好了一个框了。
然后把我们的单位改成英制,我们设计pcb的时候改成英制比较方便
PCB前处理
封装库路径,
同样,点击set up 选择user proprietary
选择paths,
添加我们这个封装库额路径,最重要的就是pad path 焊盘路径和psm path ,封装库路径了。
我们添加好,所以,前面的封装一定要画好。放好。


设置一些常见的显示选项,通常选择这6项,不然通孔焊盘看起来就像是表贴的。

接下来我们来设置gerber,我们选择
我们把我们的板框也添加进来,
东西很多,但是设置一次后,下一次也能用。所以说是一劳永逸。
大家可以看我这篇。
Candence学习篇(9)Candence如何使用之前的gerber设置
右键点击etch add 选择outline。两层都要加进来

接下来我们要添加
把这三个 类 的 SILKSCREEN_TOP层全部都添加进来。
还有一层底层,直接复制即可。
接下来我们设置阻焊层
阻焊层决定我们哪些是需要开窗的,像我们的焊盘


接下来我们来添加,主要添加这两个东西,一个是packge Gemetry 和pin
最后,我们添加一个 信息 层,转孔表,添加这些东西就行
同时,未定义的线宽我们定义为6mil,由于每一层都是相互独立的,所以每一层都要必须要选中
进行设置
导入网络表。选中
File import logic
文件路径 一定要在allegro目录下,然后点击import candence
不出意外的话是不会报错的,如果有错,
我曾经遇到的问题就是
我们准备放置元器件。点击place ,然后选择quik place,直接点击OK就可以了。
这里我已经放置了。所以显示是0.

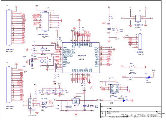
这里我么就绘制一个stm32c8t6。首先我们先设置一下我们喜欢的颜色
或者通用的颜色。这样看起来就会很好看。



布局的话就安装网上的布局就行了,大概位置合理就行了。如果要讲究的对话,得精雕细琢。那就是后面的事情了。写一篇我们讲布线。
免责声明:本文系网络转载或改编,未找到原创作者,版权归原作者所有。如涉及版权,请联系删