地理信息系统(Geographic Information System或 Geo-Information system,GIS)有时又称为“地学信息系统”。它是一种特定的十分重要的空间信息系统。它是在计算机硬、软件系统支持下,对整个或部分地球表层(包括大气层)空间中的有关地理分布数据进行采集、储存、管理、运算、分析、显示和描述的技术系统。
位置与地理信息既是LBS的核心,也是LBS的基础。一个单纯的经纬度坐标只有置于特定的地理信息中,代表为某个地点、标志、方位后,才会被用户认识和理解。用户在通过相关技术获取到位置信息之后,还需要了解所处的地理环境,查询和分析环境信息,从而为用户活动提供信息支持与服务。
地理信息系统(GIS,Geographic Information System)是一门综合性学科,结合地理学与地图学以及遥感和计算机科学,已经广泛的应用在不同的领域,是用于输入、存储、查询、分析和显示地理数据的计算机系统,随着GIS的发展,也有称GIS为“地理信息科学”(Geographic Information Science),近年来,也有称GIS为"地理信息服务"

ArcGis是“计算机制图”应用,包含了全球范围内的底图、地图数据、应用程序,以及可配置的应用模板和开发人员使用的 GIS 工具和 API,可用于创建 Web 地图、发布GIS服务、共享地图、数据和应用程序,以及管理组织的内容和多个用户。
美国环境系统研究所公司(Environmental Systems Research Institute, Inc. 简称ESRI公司)成立于1969年,总部设在美国加州RedLands市,是世界最大的地理信息系统(Geographic Information System GIS)技术提供商。


从某种意义上ArcGIS就是GISSuperMap GIS 是超图软件研发的面向各行业应用开发、二三维制图与可视化、决策分析的大 型 GIS 基础软件系列,包含云 GIS 服务器、边缘 GIS 服务器、端 GIS 以及在线 GIS 平台等多种软 件产品。
北京超图软件股份有限公司是全球第三大、亚洲最大的地理信息系统(GIS)软件厂商,主要从事地理信息系统相关软件技术研发与应用服务。
Quantum GIS(QGIS)是相当友善的开源地理信息系统,使用GNU(General Public License)授权,属于 Open Source eospatial Foundation(OSGeo)的官方计划。在 GNU 这个授权下,开发者可以自行检阅与调整程序代码,并保障让所有使用者可以免费且自由地修改程序。
QGIS 的目标是成为一个使用简单的 GIS,提供了常见的功能与图征。借着核心图征提供基本功能与附加组件(Python 或 C++)持续地扩充,让使用者可以浏览、管理、编辑、分析数据以及制图。
QGIS 是一群自愿者所开发的 项目 ,欢迎全球使用者或开发者将程序代码的缺陷、修复、报告以及提供文件等贡献。它是由热心的使用者和开发社群所维护的。它提供了交互式的邮件列表,以及透过网络管道传达给其他用户与开发人员帮忙与建议。另外,它也提供商业定制化开发。
在数据存储中,存储GIS(地理信息系统)数据的存储介质有
shp文件一般而言,本地文件使用shp文件,对于共享服务器存储时使用ArcSDE、PostGIS。在PostGIS出来之前,大家都是使用Oracle Spatial。
而在存储介质中对于空间数据类型划分为:

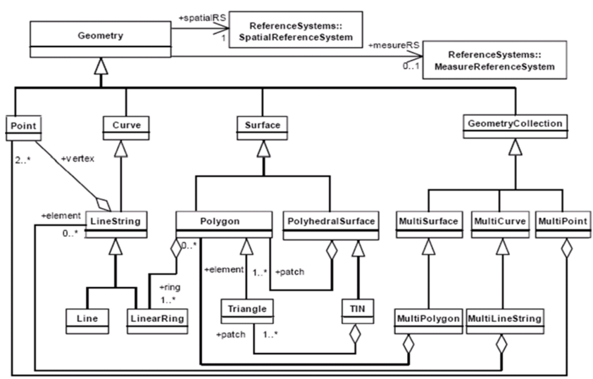
POINT(0 0)
LINESTRING(0 0,1 1,1 2)
POLYGON((0 0,4 0,4 4,0 4,0 0),(1 1, 2 1, 2 2, 1 2,1 1))
MULTIPOINT((0 0),(1 2))
MULTILINESTRING((0 0,1 1,1 2),(2 3,3 2,5 4))
MULTIPOLYGON(((0 0,4 0,4 4,0 4,0 0),(1 1,2 1,2 2,1 2,1 1)), ((-1 -1,-1 -2,-2 -2,-2 -1,-1 -1)))
GEOMETRYCOLLECTION(POINT(2 3),LINESTRING(2 3,3 4))

新中国按时间顺序使用的空间参考为:
具体可以参见北京54、西安80和CGCS2000
一言以蔽之,新中国由于政策和科学技术的原因使用了北京54;西安80是将大地原点设在中国中部陕西省泾阳县永乐镇的空间参考,同时在这个时候确定了1985国家高程基准;而走入新世纪,为了满足科研、航空、航天、航海以及国防建设我们采用了CGCS2000空间参考。
具体可以参见:空间参考中名词拾遗(坐标系统、空间参考、投影、基准面、椭圆体)
在上述表达中我们基本上描述的均为经纬度的,也就是地理坐标系,地图单位通常为度,投影坐标系 (Projected Coordinate System)平面坐标系统地图单位通常为米 ,也称非地球投影坐标系统(notearth),或者是平面坐标。


在一些特殊的城市,在使用投影坐标系统是往往有地方坐标系统,比如北京,原因是因为跨带
PostGIS is a spatial database extender for PostgreSQL object-relational database. It adds support for geographic objects allowing location queries to be run in SQL.
PostGIS是PostgreSQL对象关系数据库的空间数据库扩展器。它增加了对地理对象的支持,允许在SQL中运行位置查询。


要回答这个问题,先得明白ArcSDE是什么。

ArcSDE是ESRI提供的一项技术,可以访问和管理存储在关系型数据库中的空间数据。
Postgis在PostgreSQL基础上,实现了空间数据类型、空间索引和空间函数。它所实现的这些内容,遵循了两个规范:OGC SFSQL以及ISO SQL/MM。
OGC:它是一个国际标准组织,成立于1994年,是一个由GIS厂商、计算机厂商、数据库厂商、美国联邦机构、标准组织以及学术界等部门代表组成的公益性行业协会。致力于实现地理空间数据与地理信息处理资源的全面集成,通过信息基础设施,广泛使用商业化的、可互操作的地理信息处理软件。


SQL/MM是ISO(International Standard Organization,国际 标准化 组织)提出的标准,SQL/MM第三部分空间定义了矢量数据存储与检索的相关标准,解释了基于这些数据类型如何使用存储、获取和处理空间数据。
SQL-MM Part3定义大量插值曲线类型来扩展SQL规范定义的简单要素类型。


从本质上来说,方便数据的统一管理,为每一个存储在数据表中的图形加了一个srid(为每一个图形增加了空间参考),而在同一个数据表(表模式)下空间参考是一致的,为后续的数据存储、数据分析特别是空间参考定义一致的数学基础。

方便postgis的一些新特性的展现,以及新算法和技术的实现。
CREATE EXTENSION postgis;
创建扩展之后在数据库函数中将会出现postgis类型,也就是可以在Postgresql中使用几何类型,并可以使用postgis的函数操作、分析几何图形。
根据前面的OGC标准我们可以使用WKT、WKB、GeoJson来进行数据的存储通信,即不同平台、数据库的交换标准,在PostGIS的体现为以下函数。

一般而言使用最多的无非
---------------读取wkt字符串为geometry---------------:
ST_GeomFromText(ST_GeometryFromText)
---------------将geometry转化为不同数据标准格式---------------:
---转换为wkt
ST_AsText
---转换为geojson
ST_AsGeoJSON

A && B: 当二维A范围覆盖二维B范围时,返回真。
A &&& B: 当三维A范围覆盖三维B范围时,返回真。
A&<B : A范围覆盖B范围或A范围在B范围左侧时,返回真。
A&<|B : 当A范围覆盖B范围或A范围在B范围下方,返回真。
A=B : A范围=B范围时,返回真。
A~B :A范围包含B范围时,返回真。
A<->B : 返回两点之间的距离。为了点或点检查它使用浮点精度(相对于双精度的基础几何点)。对于其他几何类型之间的距离返回浮点边界框。用于做距离排序和最近邻法。
A<#>B :返回2个几何图形边界框之间的距离。对于点/点检查它的几乎一样的距离(虽然可能不一样,因为这个边界框是浮点精度和几何图形是双精度)。用于做最短距离和查找邻接边距离等。
| 空间关系 | 中文名称 | OGC标准 | 解释 |
|---|---|---|---|
| Contains | 包含 | 是 | 一个几何图形的内部完全包含了另一个几何图形的内部和边界。 |
| CoveredBy | 覆盖 | 否 | 一个几何图形被另一个几何图形所包含,并且它们的边界相交。Point和MultiPoint不支持此空间关系,因为它们没有边界。 |
| Crosses | 交叉 | 是 | 一个几何图形的内部和另一个几何图形的边界和内部相交,但是它们的边界不相交。 |
| Disjoint | 分离 | 是 | 两个几何图形的边界和内部不相交。 |
| EnvelopeIntersects | 外包矩形相交 | 否 | 两个几何图形的外接矩形相交。 |
| Equal | 相等 | 是 | 两个几何图形具有相同的边界和内部。 |
| Inside | 内部 | 否 | 一个几何图形在另一个几何图形的内部,但是和它的边界不接触。 |
| Intersects | 相交 | 是 | 两个几何图形没有分离(Non-DisJoint)。 |
| Overlaps | 重叠 | 是 | 两个几何图形的边界和内部相交(Intersect)。 |
| Touch | 接触 | 是 | 两个几何图形的边界相交,但是内部不相交。 |
| Within | 包含于 | 是 | 一个几何图形的内部和边界完全在另一个几何图形的内部。 |
https://qlygmwcx.blog.csdn.net/article/details/122762041?spm=1001.2014.3001.5502


GiST 的意思是通用的搜索树(Generalized Search Tree)。 它是一种平衡的,树状结构的访问方法,在系统中起一个基础模版的作用,可以使用它实现任意索引模式。B+/-trees,R-trees 和许多其它的索引模式都可以用 GiST实现。
CREATE INDEX idx_my_table_geom ON my_table USING gist(geom gist_geometry_ops);
免责声明:本文系网络转载或改编,未找到原创作者,版权归原作者所有。如涉及版权,请联系删