许可优化
许可优化
产品
产品
解决方案
解决方案
服务支持
服务支持
关于
关于
软件库
当前位置:服务支持 >  软件文章 >  AE学习笔记之地图编辑(上):编辑功能详解

AE学习笔记之地图编辑(上):编辑功能详解

阅读数 13
点赞 0
article_banner

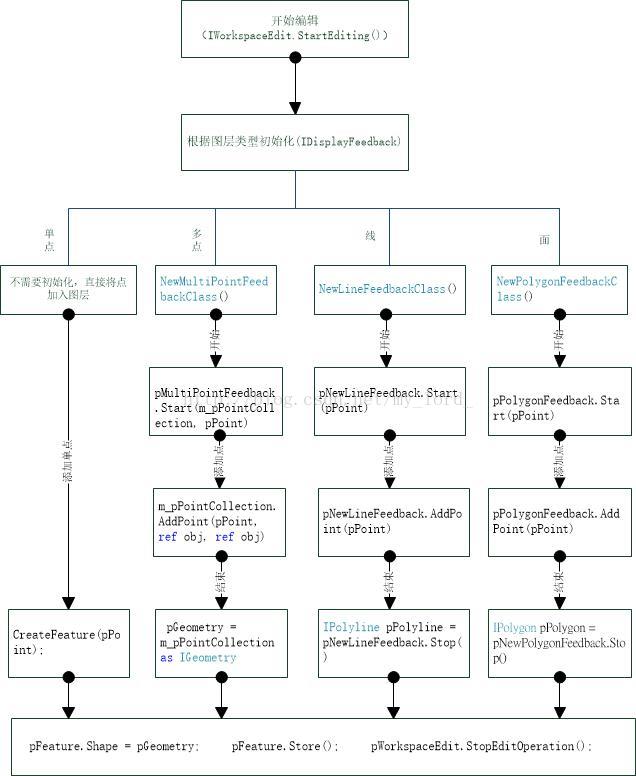
       地图编辑这一部分还是挺复杂的,先看一下整个编辑过程的流程图(图1),再继续介绍每一步的细节 信息 和代码。

图1 流程图

具体步骤如下:

一、新建一个编辑工具栏

工具栏的 样式 如下,包括一下几个内容:编辑、选择、取消、重复、节点、移动、目标图层(Combox列表)、属性、保存、退出。各个控件的功能介绍如下:

编辑:该按钮是开始编辑按钮。

选择:单击该按钮可以选择地图上一定区域内的要素。

取消:取消本次编辑。

重复:回复上次编辑。

节点:对要素的节点信息进行编辑。

移动:移动选择的要素。

目标图层:显示当前地图中包含的矢量图层名。

属性:显示选择要素的属性信息。

保存:保存当前编辑内容。

退出:退出本次编辑。

       在对地图编辑之前需要将当前MapControl中包含的地图传入该 类  中。因此需要在类的Load函数中获取需要编辑的地图。

二、地图编辑

       不同的图层所具有的要素类型也不相同,整体可分为:单点、多点、线、面。在单击编辑时,打开编辑空间的开始编辑。


 //开始编辑        public void StartEditing()        {            try            {                if (InEdit() == -1) return;                if (!(m_pCurrentLayer is ESRI.ArcGIS.Carto.IGeoFeatureLayer)) return;                ESRI.ArcGIS.Carto.IFeatureLayer pFeatureLayer = this.m_pCurrentLayer as ESRI.ArcGIS.Carto.IFeatureLayer;                ESRI.ArcGIS.Geodatabase.IDataset pDataset = pFeatureLayer.FeatureClass as ESRI.ArcGIS.Geodatabase.IDataset;                ESRI.ArcGIS.Geodatabase.IWorkspaceEdit pWorkspaceEdit = pDataset.Workspace as ESRI.ArcGIS.Geodatabase.IWorkspaceEdit;                if (!pWorkspaceEdit.IsBeingEdited())                {                    pWorkspaceEdit.StartEditing(true);                    pWorkspaceEdit.EnableUndoRedo();                }            }            catch (Exception ex)            {                MessageBox.Show(ex.Message);            }        }

以上包含了三步:

1.得到矢量图层中的要素类(FeatureClass);

2.将要素类转化为数据集(IDataset);

3.把要素集的工作空间转化为编辑工作空间,开始编辑(StartEditing(true))。其中true表示是否启用UndoRedo,真表示启用。下面就接着:EnableUndoRedo();


       由于编辑时需要选择图层,就以目前图层中选择的图层作为当前编辑图层。然后根据图层的要素类型进行编辑:

       


        //编辑        public void NewFeatureMouseDown(int x, int y)        {            ESRI.ArcGIS.Display.INewLineFeedback pNewLineFeedback;            ESRI.ArcGIS.Display.INewMultiPointFeedback pMultiPointFeedback;            ESRI.ArcGIS.Display.INewPolygonFeedback pPolygonFeedback;            try            {                if (this.InEdit() == -1) return;                ESRI.ArcGIS.Carto.IFeatureLayer pFeatureLayer = m_pCurrentLayer as ESRI.ArcGIS.Carto.IFeatureLayer;                ESRI.ArcGIS.Carto.IActiveView pActiveView = m_pMap as ESRI.ArcGIS.Carto.IActiveView;                ESRI.ArcGIS.Geometry.IPoint pPoint = pActiveView.ScreenDisplay.DisplayTransformation.ToMapPoint(x, y);                if (!m_bInUse)                {                    this.m_pMap.ClearSelection();                    switch (pFeatureLayer.FeatureClass.ShapeType)                    {                        case (ESRI.ArcGIS.Geometry.esriGeometryType.esriGeometryPoint):                            CreateFeature(pPoint);                            break;                        case (ESRI.ArcGIS.Geometry.esriGeometryType.esriGeometryMultipoint):                            m_bInUse = true;                            this.m_pFeedback = new ESRI.ArcGIS.Display.NewMultiPointFeedbackClass();                            pMultiPointFeedback = m_pFeedback as ESRI.ArcGIS.Display.INewMultiPointFeedback;                            m_pPointCollection = new ESRI.ArcGIS.Geometry.Multipoint();                            pMultiPointFeedback.Start(m_pPointCollection, pPoint);                                                        break;                        case (ESRI.ArcGIS.Geometry.esriGeometryType.esriGeometryPolyline):                            m_bInUse = true;                            this.m_pFeedback = new ESRI.ArcGIS.Display.NewLineFeedbackClass();                            pNewLineFeedback = m_pFeedback as ESRI.ArcGIS.Display.INewLineFeedback;                            pNewLineFeedback.Start(pPoint);                            break;                        case (ESRI.ArcGIS.Geometry.esriGeometryType.esriGeometryPolygon):                            m_bInUse = true;                            this.m_pFeedback = new ESRI.ArcGIS.Display.NewPolygonFeedbackClass();                            pPolygonFeedback = m_pFeedback as ESRI.ArcGIS.Display.INewPolygonFeedback;                            pPolygonFeedback.Start(pPoint);                            break;                    }                    if (m_pFeedback != null)                        m_pFeedback.Display = pActiveView.ScreenDisplay;                }                else                {                    if (this.m_pFeedback is ESRI.ArcGIS.Display.INewMultiPointFeedback)                    {                        object obj = System.Reflection.Missing.Value;                        m_pPointCollection.AddPoint(pPoint, ref obj, ref obj);                    }                    else if (this.m_pFeedback is ESRI.ArcGIS.Display.INewLineFeedback)                    {                        pNewLineFeedback = this.m_pFeedback as ESRI.ArcGIS.Display.INewLineFeedback;                        pNewLineFeedback.AddPoint(pPoint);                    }                    else if (this.m_pFeedback is ESRI.ArcGIS.Display.INewPolygonFeedback)                    {                        pPolygonFeedback = this.m_pFeedback as ESRI.ArcGIS.Display.INewPolygonFeedback;                        pPolygonFeedback.AddPoint(pPoint);                    }                }            }            catch (Exception ex)            {                MessageBox.Show(ex.Message);            }        }

结束编辑:


 public void NewFeatureEnd()        {            ESRI.ArcGIS.Geometry.IGeometry pGeometry = null;            ESRI.ArcGIS.Geometry.IPointCollection pPointCol = null;            try            {                if (this.m_pFeedback is ESRI.ArcGIS.Display.INewMultiPointFeedback)                {                    ESRI.ArcGIS.Display.INewMultiPointFeedback pNewMultiPointFeedback = m_pFeedback as ESRI.ArcGIS.Display.INewMultiPointFeedback;                    pNewMultiPointFeedback.Stop();      //返回值为Void                    pGeometry = this.m_pPointCollection as ESRI.ArcGIS.Geometry.IGeometry;                }                else if (this.m_pFeedback is ESRI.ArcGIS.Display.INewLineFeedback)                {                    ESRI.ArcGIS.Display.INewLineFeedback pNewLineFeedback = this.m_pFeedback as ESRI.ArcGIS.Display.INewLineFeedback;                    ESRI.ArcGIS.Geometry.IPolyline pPolyline = pNewLineFeedback.Stop();                    pPointCol = pPolyline as ESRI.ArcGIS.Geometry.IPointCollection;                    if (pPointCol.PointCount < 2)                    {                        MessageBox.Show("至少输入两个节点");                        return;                    }                    else                        pGeometry = pPointCol as ESRI.ArcGIS.Geometry.IGeometry;                }                else if (this.m_pFeedback is ESRI.ArcGIS.Display.INewPolygonFeedback)                {                    ESRI.ArcGIS.Display.INewPolygonFeedback pNewPolygonFeedback = this.m_pFeedback as ESRI.ArcGIS.Display.INewPolygonFeedback;                    ESRI.ArcGIS.Geometry.IPolygon pPolygon = pNewPolygonFeedback.Stop();                    pPointCol = pPolygon as ESRI.ArcGIS.Geometry.IPointCollection;                    if (pPointCol.PointCount < 3)                    {                        MessageBox.Show("至少输入三个节点");                        return;                    }                    else                        pGeometry = pPointCol as ESRI.ArcGIS.Geometry.IGeometry;                }                CreateFeature(pGeometry);                m_pFeedback = null;                m_bInUse = false;            }            catch (Exception ex)            {                MessageBox.Show(ex.Message);             }         }



   结束编辑中的CreatFeature()函数:


 public void CreateFeature(ESRI.ArcGIS.Geometry.IGeometry pGeometry)        {            try            {                if (pGeometry == null) return;                if (this.m_pCurrentLayer == null) return;                ESRI.ArcGIS.Geodatabase.IWorkspaceEdit pWorkspaceEdit = GetWorkspaceEdit();                ESRI.ArcGIS.Carto.IFeatureLayer pFeatureLayer = this.m_pCurrentLayer as ESRI.ArcGIS.Carto.IFeatureLayer;                ESRI.ArcGIS.Geodatabase.IFeatureClass pFeatureClass = pFeatureLayer.FeatureClass;                pWorkspaceEdit.StartEditOperation();                ESRI.ArcGIS.Geodatabase.IFeature pFeature = pFeatureClass.CreateFeature();                pFeature.Shape = pGeometry;                pFeature.Store();                pWorkspaceEdit.StopEditOperation();                this.m_pMap.SelectFeature(this.m_pCurrentLayer, pFeature);                ESRI.ArcGIS.Carto.IActiveView pActiveView = this.m_pMap as ESRI.ArcGIS.Carto.IActiveView;                pActiveView.Refresh();             }            catch (Exception ex)            {                MessageBox.Show(ex.Message);            }        }



           整个大体的框架就是这样,其中含包含的具体细节信息我会在下一节中在做详细的介绍。

--------------------------------------------------------------------------------------end----------------------------------------------------------------------------------


免责声明:本文系网络转载或改编,未找到原创作者,版权归原作者所有。如涉及版权,请联系删


相关文章
技术文档
QR Code
微信扫一扫,欢迎咨询~
customer

online

联系我们
武汉格发信息技术有限公司
湖北省武汉市经开区科技园西路6号103孵化器
电话:155-2731-8020 座机:027-59821821
邮件:tanzw@gofarlic.com
Copyright © 2023 Gofarsoft Co.,Ltd. 保留所有权利
遇到许可问题?该如何解决!?
评估许可证实际采购量? 
不清楚软件许可证使用数据? 
收到软件厂商律师函!?  
想要少购买点许可证,节省费用? 
收到软件厂商侵权通告!?  
有正版license,但许可证不够用,需要新购? 
联系方式 board-phone 155-2731-8020
close1
预留信息,一起解决您的问题
* 姓名:
* 手机:

* 公司名称:

姓名不为空

姓名不为空

姓名不为空
手机不正确

手机不正确

手机不正确
公司不为空

公司不为空

公司不为空