完成能够打印出来供焊接特定集成电路和基本电子元件的PCB板设计。

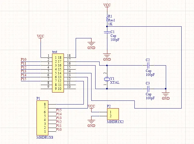
电路原理图

可以直接交付淘宝制作的设计
下载、安装并破解Altium Designer,教程以下图版本为例。

version 18.0.9
依次点击File-->New-->Project-->PCB Project完成项目创建,并保存以便后续存储。

创建PCB项目1
右击刚才新建的项目PCB_Project1.PrjPCB,依次点击Add New to Project-->Schematic,完成电路原理图创建。

默认名称是sheet
构建一个个性化library来定义库中没有的元件们。右击PCB_Project1.PrjPCB,依次点击Add New to Project-->Schematic Library,完成建立。
点击刚建立的library窗口中的add,新增元器件。

初始库中有一个元件,这是新增了两个元件的状态
绘制library中没有的器件,如本例中的test。它是长方形,有十八个 引脚 。首先右击右数第三个的直线工具,选择矩形工具,绘制矩形后按鼠标右键解除绘制状态。然后选择中间的引脚工具,在矩形合适的部位添加引脚。注意引脚放置前带有X标记的一端为接线端,朝向矩形外侧。
Tab键可以调整参数,包括引脚名称。操作与Multisim类似,点击上方工具栏相应元件可放置基本元件。对于工具栏中没有的元件,点击左侧第五个按钮进入库,可以在自己建立的库中选择刚绘制的元件,在另外两个 文件夹 中搜索电容、电阻等器件。点击所需器件名称,将其拖动到绘制区域即可。工具栏左数第六个为接线工具,用法不必多言。
点击上方 Tools -->Annotation-->Annotate Schematic,在弹出的对话框中点击 Update Changes List,再点击 Accept Changes,在弹出的对话框中点击 Validate Changes,再点击 Execute Changes 完成元件自动编号,点击 Close 关闭对话框。
检查Sheet原理图中双击每个元件,对自定义元件进行 模型 匹配,查看所有元件的footprint是否符合预期,不合预期的点击笔状按钮,点选Any,在文件夹中选择期望的模型。

找到18引脚的封装模型

更改封装模式
右击项目,Add New to Project-->PCB。
点选上方工具栏的Design-->Update PCD Document···,在弹出的对话框中点击 Validate Changes,再点击 Execute Changes,点 击 Close 关闭对话框,生成 PCB 文件。将生成的PCB线路图移动到界面合适的位置,点选上方工具栏的Route-->Auto Route-->All 进行自动排线。
一般来说,PCD板上下两面均有电路图层,需要铺铜。依次点击Place-->Polygon Pour,进行选区铺铜。鼠标靠近板区四角会出现圆形自动捕捉顶点,依次点击四个顶点即可选中矩形选区来铺铜。点选完毕,双击确定选区并右键脱离状态。Net设置为GND,Layer选择一次Top和一次Bottom,铺铜完毕。

若右侧工具栏收回,点击Propertise即可编辑
点选Tools-->Teardrops即可进入会话框,点击OK即可完成泪滴焊盘。

Teardrops会话框
至此,一个基本的PCB Design完成。经其他软件处理交付打板机打印,焊上元件即可。
转存自:ElectronicSheep;来源:简书;内容来源于网络,仅做个人学习收藏。