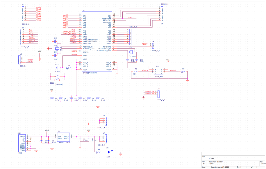
前面已经基本完成了原理图库和器件 封装库 的制作,接下来,正式开始到原理图和 PCB 的设计。这里是以 STM32 的开发板为例。
只要准备好了 元器件 的原理图库,剩下的就是按照电气特性完成连接。

做完原理图,我们需要进行 DRC 检查,就电气特性、物理特性等进行检查,这不是必要的。

关键的一个步骤是对器件的封装进行设置。如下图,我们选择原理图工程,右键 --> 编辑对象属性找到 PCB Footprint 栏目对应修改器件的封装。

BOM 的导出,同样选择原理图工程文件,然后在 Tools 菜单下,执行 BOM 导出。
免责声明:本文系网络转载或改编,未找到原创作者,版权归原作者所有。如涉及版权,请联系删