项目 :基于车载系统的有刷直流电机的驱动设计仿真
引言:做为电子工程师,在我们实际做项目的时候,尽管我们可能对线路原理了然于胸,但是尽可能的模仿真实零部件的仿真能让我们尽可能的多了解线路在各种情况下可能出线的问题,以及提高设计的一次成功率,从而避免多次改版;本文就关于实际车载12V系统的有刷直流电机控制驱动的一个设计。
在设计前,我们需要明确知道自己的设计目标
输入电压工作范围:9V~18V
额定输入电压:DC12V
负载电流:额定3.5A,最大15A,
保护功能:过流保护,短路保护
方案设计
基于有刷电机驱动方案设计,无非为以下几种方案
方案1:双联继电器+低边驱动+运放电流检测
方案2:NMOS全桥+预驱动+运放电流检测
基于性能的成本的综合考虑,本方案采取双联继电器+一颗低边驱动的方案,继电器用于实现电机IDE换向功能,采用额定电流30A的双联继电器就好,这里选型只是不做累述;低边MOSFET可以采用分立 MOS +预驱的方案,也可以用智能低边MOSFET的方案;基于电磁兼容的考虑,英飞凌的BTS3256D具备电磁兼容优化功能,且输入输出直接兼容单片机IO口,成本上也具备优势,这里选择BTS3256D作为用于调速的低边开关,电流检测采用LM2902或者其他运放就可以。
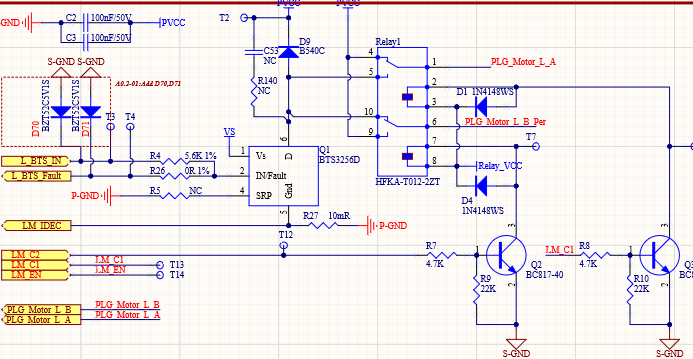
电机驱动部分原理图如下图1所示:
原理部分不做累述,这里要注意续流二极管D9的选择,要求选择高频,大电流,导通压降低的肖特基二极管,否则MOS关断的时候不能 有效的 消除高压尖峰;BTS3256D具体设计要点参考英飞凌官方设计资料,不做累述,本文主要介绍基于Pspice模型的仿真步骤;
步骤1–建立仿真模型以及对应原理图符号:
下载相关器件的Pspice模型(以二极管B540C作为例子);
在安森美官网上下载如图示2所示的Pspice模型
免责声明:本文系网络转载或改编,未找到原创作者,版权归原作者所有。如涉及版权,请联系删