在 电路 板加工生产中经常会遇到需要拼板的情况,比如电路板形状不规整,需要拼板加工,或者单个电路板元件太少,贴片时单个开钢网做贴片过于浪费时间。
这里介绍一些allegro中PCB拼板的方法。
第一步,进入点击下图图标通常编辑状态,然后find中选择all on


2、打开 Tools-->create module

选中PCB,单击左键,出现对话框,命名为拼板保存, 这里单击左键如果用坐标输入更精确的定位,通常定义( x 0 0 )原点位置。

第二步:导入module
1,新建brd文件

2、打开Place-->Manually

3、设置display definitions from, 勾选上library;
选择module definitions,找到刚才保存的.mdd文件,放入PCB内,点击OK


点上√后,移动鼠标,Module会挂在鼠标上,放置后会提示明明,这里命名为pinban_1
放置完成后如下图:

可以看出PCB左下角并不是坐标原点,为了方便后续处理,调整坐标原点为PCB左下角

对齐完成

重复上述步骤就可以导入多个电路板,但是导入新的电路板之后原来的板框会消耗,所以先将原来的板框转成其他层,如顶层丝印层,然后再导入新的电路板。
转换 之后:

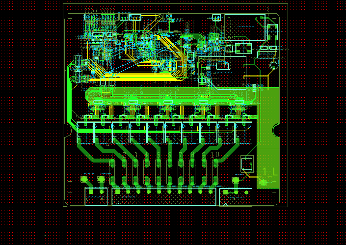
拼板完成如下图:

不用担心位号问题,软件会自动帮你处理位号,重新生成坐标文件即可。


后续步骤就是调整板框到包裹所有拼板的电路板,增加V-CUT跟工艺边即可。
免责声明:本文系网络转载或改编,未找到原创作者,版权归原作者所有。如涉及版权,请联系删