Capature CIS使用:
学习资料 B站视频
小马哥电子开发学习:
https://www.bilibili.com/video/BV117411W7Z4?p=1
file->change product ->orCAD_Capature_CIS 可勾选为默认项
第三讲:原理图工程以及库的创建
file->new->project(name,location)
1、打开原理图page1
边框 :option->Schematic page Properties->Grid Reference
栅格设置:option->preference->grid display->grid style-点或线
新建原理图:
设置页码:

放置元器件:右侧工具栏place part 选择合适的库放置元器件


元器件电器连线:快捷键w
2、绘制元器件
新建元器件库



放置管脚

隐藏管脚标号
画形状线
画线是否吸附栅格option->preference->grid display->grid style


拷贝 元件到库
3、多 引脚 芯片器件绘制
例:STM32F411CEU6
结合官方的芯片手册
按照封装图绘制
第一种:逐个引脚放置
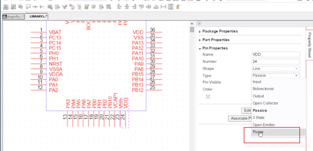
电源引脚报重复的话 将其 属性设置为power
添加 矩形边框
注意自己选用的元件封装是否有散热焊盘

第二种:利用芯片手册和excle 表格
新建excle表格文件
打开芯片手册复制引脚表格内容
整理表格内容 样式为
添加散热焊盘49
pin spring栅格间距:1

选中49个引脚右键
复制excle中的内容
选中图中引脚定义shift+insert

调整位置添加实体矩形框保存
第六讲最小系统原理图绘制
放置元器件
根据芯片手册电气特性在芯片周围放置电容
元器件旋转,选中元件 点r
显示GND器件的name ,双击GND元件
元器件添加封装,双击元器件
并右击disply显示到原理图中
批量替换复制过来的元器件为库中的元器件
首先cleanup cache


元器件修改后更新到原理图
原理图放好后修改编号
第七讲、页连接符的使用以及电源电路
批量修改元器件的封装和属性
打开原理图Ctrl+a全选或框选右击


电源 系统绘制

大致电路图

电机驱动电路

叶连接符的使用
如何为跨页连接符添加页码符号
清空所有页连接符的页码符号


如何快速跳转到信号所在的地方

高亮显示某一信号
消除元器件 标号下的横线

第八讲原理图检查、BOM表导出、网表导出、pdf导出
原理图的检查:选中工程文件->Tools->Design Rules Check 


导出 bom表


比如:修改可添加 相应的封装到bom表中
\tPCB Footprint\tValue

PDF导出
关闭原理图栅格

打印设置

或者
之后再打印file->print…
网表导出:链接原理图到pcb的桥梁
做完原理图通过网表导入PCB,用于表示器件与器件之间的连接


第九讲总结
需要填充的元器件绘制
多引脚元器件直接导入Excel中的管脚
双向页连接符的绘制






symbol中的颜色设置
元器件的旋转
多原理图修改页码
先选择要修改的原理图工程,点Edit菜单,选Browse——Titleblocks,在弹出的对话框上如图选择,点OK。

选中所有原理图,点击Edit->proterties然后再修改

元器件的镜像反转
1、选中元器件,按快捷键H即可对器件进行左右镜像,上下位置不变。
2、选中元器件,按快捷键V即可对器件进行上下镜像,左右位置不变
BOM表导出
Item\tQuantity\tReference\tPart\tValue\tPCB Footprint
{Item}\t{Quantity}\t{Reference}\t{Part}\t{Value}\t{PCB Footprint}
Item\tQuantity\tReference\tPart\tValue\tPCB Footprint
{Item}\t{Quantity}\t{Reference}\t{Part}\t{Value}\t{PCB Footprint}
免责声明:本文系网络转载或改编,未找到原创作者,版权归原作者所有。如涉及版权,请联系删