硬件的原理图和PCB设计软件有好几种,常见的有AD,PADS和Cadence。有些人精通AD,有些人精通PADS,还有些人精通cadence 。如果我们在设计原理图和PCB的时候,遇到的参考设计不是我们精通的软件设计的,那怎么办?如果要花时间去学习另一个软件,那就不是一件容易的事情了,也给研发工作带来很多不便。遇到这种情况时,我一般都是把原理图和PCB的格式转成PADS的,然后再去设计。比如我精通的是PADS,遇到的很多原理图和PCB是Cadence设计,那么我就会想办法转成PADS格式的。下面讲解一下如何将Cadence的原理图和PCB转成PADS的原理图和PCB。
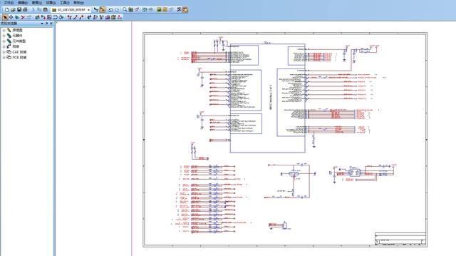
第一步,打开Cadence的原理图。

第二步,将原理图另存成16.2.DSN版本的原理图,

第三步,把16.2.DSN的文件导入PADS logic中,可以看到cadence的原理图在logic中显示出来了。

第四步,把logic里的原理图保存起来,并设置好颜色,就可以看到原理图和平时用logic设计的原理图是一样的了。

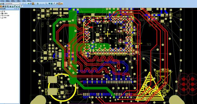
第五步,打开cadence的PCB,并用AD软件将它转成asc文件。

第六步,将asc文件导入PADS layout中,就可以看到PCB被导进来了。

通过以上方法,就能轻松把cadence 原理图和PCB转成PADS的原理图和PCB了,大大方便了我们的设计。
免责声明:本文系网络转载或改编,未找到原创作者,版权归原作者所有。如涉及版权,请联系删