我们在用EAGLE绘制 PCB图 的时候可能感觉这个软件有点反人类的操作方式,总的来说就是操作不那么顺手,不如一些常规的主流的proteus protel等软件那么熟悉。这里列举一些我们在实战中常常遇到的问题。
一、选择器件
对于图形软件组态软件的操作,我们有个约定俗成的操作“语法”,主谓式或者动宾式操作,这个很符合人们说话和行事的指令形式。比如,选择一个对象然后再点击工具栏按钮或者指令,我们称之为主谓式。先选择一个指令再选择对象,我们称之为动宾式。
可,我们的eagle选择就不那么顺利了,单选需要选择到一个器件对象的十字图标才可以对其进行操作,关键是有的器件的十字图标很难找到,如下图:
对于群组的移动也是特别奇特,需要点击Group命令后框选后成组,然后右键选择组再次移动,或者选择其中一个 元器件 的十字图标进行移动,如下图:
二、 修改器 件属性
一般的软件,双击操作都作为修改对象属性的默认操作,可eagle不这样操作,需要点击工具栏中的一个Info指令,然后点击对象的十字图标。当然,你也可以在命令框中输入info回车(可惜也不是我们在autocad中熟悉的那种输入命令后不用键盘而是鼠标右键的便捷方式)
三、快捷键改进
各种操作的反常规给我们操作带来了不便,所以,我们要用好这个软件的快捷键定义,将常用的那些工具图标的操作定义为我们需要的快键键,我的定义如下,仅供参考。我们可以在顶端的“选项”菜单下选择“按键分配”,弹出对话框进行快捷键的分配:
四、部分芯片的电源(VCC和GND)的设置
我们在使用某些芯片的时候,会发现原理图中找不到VCC和GND管脚,其实EAGLE已经帮我们隐藏起来了,我们需要通过右键菜单中的invoke把他们“召唤出来”。

五、如何和以后的公版电路进行匹配设计
比如,我们好多电子爱好者,喜欢用树莓、arduino、Microbit作为控制板,然后配合他们进行一些外围设备和终端的设计加载,这些设计也就是我们经常说的shield,无疑我们的电路中是需要将他们放进去的。如下图:
这里我们有两点要注意:
第一,所有公版上的管脚我们都应该对应给链接到pinhead上,然后通过pinhead来和其他器件进行连接。
第二,选择公版的时候应该选择我们需要的layer设计,便于我们在brd文件中对相应层进行显示隐藏操作。否则会影响到我们最终Gyber文件的输出内容。
比如,这里我们选择的arduino就是可以通过bplace层操作来隐藏外框的:
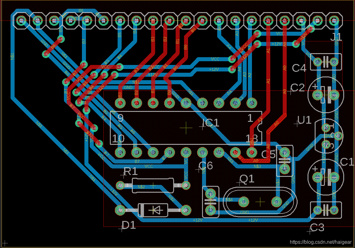
六、电路板文件(brd文件)在布线( router )
eagle一旦布线,就不能批量对电路图的线宽进行设置了,这是个弊病,如果一个个删除后再次布线,那是很痛苦的事情。所以,我们要在布线之前对brd文件进行备份,以防我们要修改线宽。
线宽我们在顶菜单“编辑”下的“设计规则”下进行设置,如下图:
比如,我们用3mil的线宽来布线,最终出图就会发现我们的CNC机器不能保证是否会把线刻断,如下图:
出图的时候,我们发现,这样细的线,看着都担心(可两层板的默认线宽就这样)!!
所以,我们需要增加线宽(比如我们增加到23mil),如下图

很显然,上面的图一定是足够保证我们雕刻的时候不会出现断线了。
七、其他
eagle也不是全是缺点,还有很多优点,比如可以将一些常用的电路定义为模块直接加入设计,这个就很有特色。除此外用它出图,图面非常好看,清晰简单干净。
对于电子爱好者,只是偶尔做做电路,其实eagle的确是比较好的选择,动不动用原Altium desginer这样的大软件,的确很心累。
eagle的在实战中遇到的问题还比较多,这里不能一一囊括(有关eagle中的元器件搜索的问题在上一篇博文中已经说到了,大家可以参考这里),以后我们累计后再与大家分享。
免责声明:本文系网络转载或改编,未找到原创作者,版权归原作者所有。如涉及版权,请联系删