元件库下载 链接:https://pan.baidu.com/s/1j8TW4BbuEHMBATg7ZncSTw 提取码:1234
File->New->Project->PCB Project。如果需要改名,右键点击工程,选择save project,设置工程名称。
右键点击工程,选择Add new to project,选择Schematic。

元件旋转,左键点击元件,按空格键旋转90°。

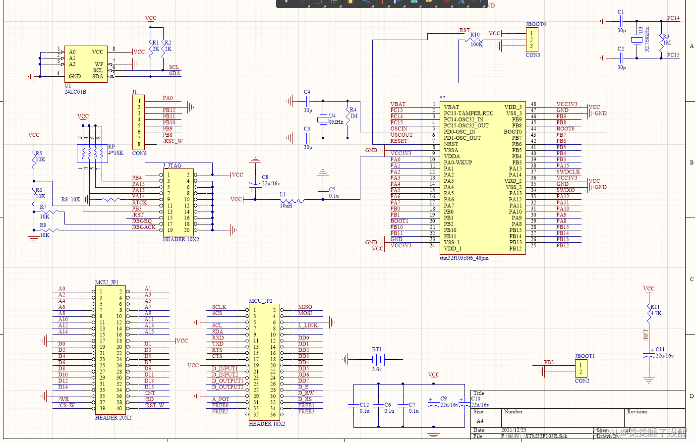
STM32F103C8T6:
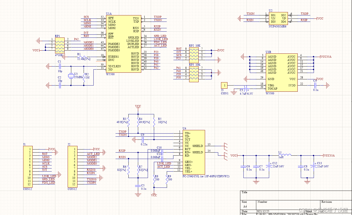
HS-NM5500A

M_Board

M_Board1

下载地址:GNU Toolchain | GNU-RM Downloads – Arm Developerdeveloper.arm.com/open-source/gnutoolchain/gnu-rm/downloads
找到exe文件下载安装。
并将安装目录下的bin 文件路径 添加到环境变量。
到该处下载:
https://sourceforge.net/projects/mingw-w64/files/Toolchains targetting Win64/Personal Builds/mingw-builds/
找到名为X86_64-posix-sjlj的文件下载,解压,并记住文件路径。
官网下载:https://gnutoolchains.com/arm-eabi/openocd/
下载后解压,记住文件路径。
打开CLion,新建工程
选择新建C++ Executable,设计保存路径和工程名就行了。
点击File->Settings-> Build ->Toolchains,添加MinGW。
找到先前下载的Clion

点击File->Settings->Build->Embedded Development,吧OpenOCD文件目录换成自己下载的位置,点击Test,绿色表示匹配成功,顺便配置CubeMX。

点击OK。
使用CubeMX创建工程,设置保存路径。

此过程需等待一段时间。
工程创建完成后,点击open with STM32CubeMX。(这一步可能会报错,这与JDK版本有关,要下载安装11.0.10以上版本,这一步有一个更简单的办法,将CubeMX安装目录下的jre文件复制到Clion的安装目录下,覆盖掉原本的jre文件就可以了)
打开CubeMX后点击此处选择芯片

这里使用STM32F103C8T6。
配置SYS:

RCC:

引脚PA7用于点亮LED灯:

串口USART1:

时钟树:

工程设置:

生成代码。
回到Clion,弹出如下界面,选择st_nucleo_f103rb.cfg文件并使用(如果没有该界面,可能是刚刚CubeMX设置名称不一致导致的,重新打开Clion,打开刚刚生成的工程就可以了):

寻找st_nucleo_f103rb.cfg文件位置


打开该文件,注释掉第10行

注解: 第 4 行是选了连接方式是 stlink 第 6 行是选择 swd 通信模式 第 8 行是选择 stm32f1x 的配置文件 第 10 行是选择重启模式,貌似要将其注释起来,不注释掉下载可能失败。
添加代码
找到 main .c文件,在main函数的while循环中添加代码:

HAL_GPIO_WritePin(GPIOA,GPIO_PIN_7,GPIO_PIN_SET);
HAL_Delay(500);
HAL_GPIO_WritePin(GPIOA,GPIO_PIN_7,GPIO_PIN_RESET);
HAL_Delay(500);
点击小锤子编译运行


运行成功,生成HEX文件,烧录运行:
烧录成功:

运行:

AltiumDesigner和Clion工具学习
https://blog.csdn.net/qq_45659777?spm=1001.2014.3001.5509
CLion2021 的详细安装并基于 CLion 实现 stm32F103 点亮 LED
https://blog.csdn.net/m0_58892312/article/details/121866325
如何使用Altium Designer软件绘制一个stm32最小系统的电路原理图
https://blog.csdn.net/qq_43279579/article/details/109552650
免责声明:本文系网络转载或改编,未找到原创作者,版权归原作者所有。如涉及版权,请联系删