Altium Designer 18 速成 实战 第三部分 原理图的绘制 (二十三)实例绘制原理图--AT89C51
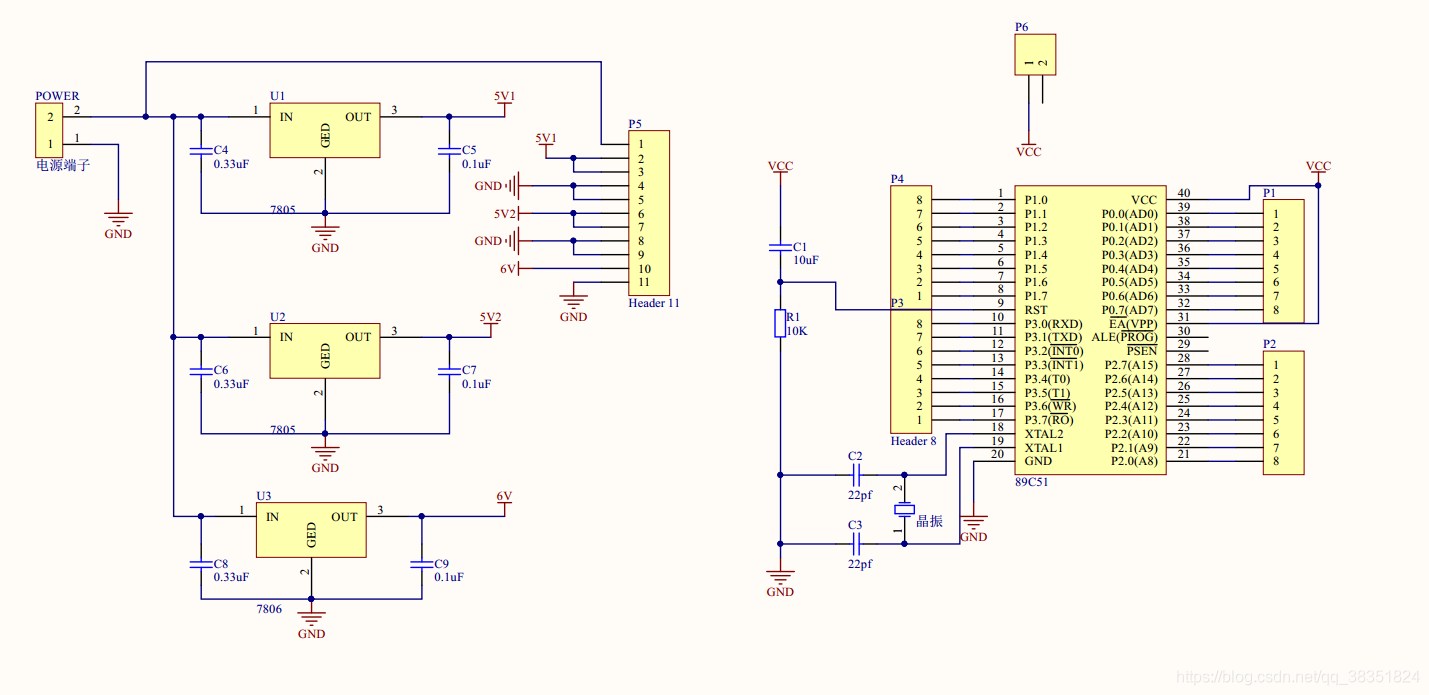
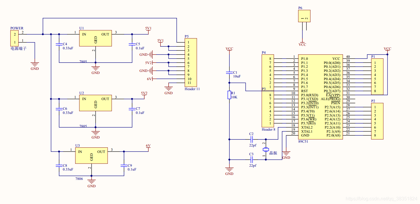
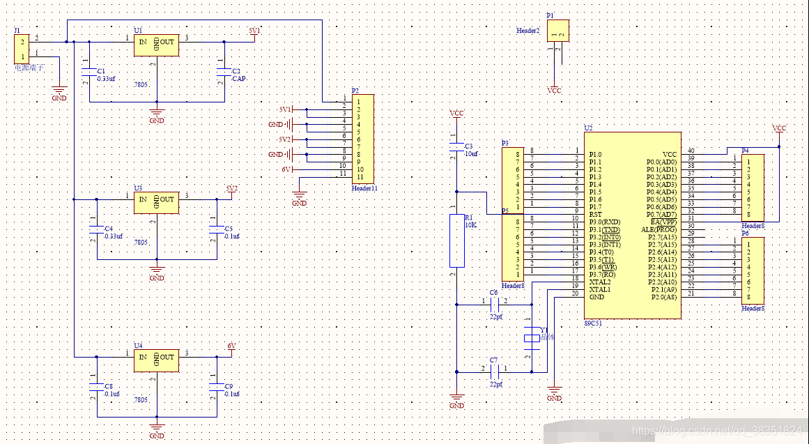
按照下图进行绘制:







① 新建电源端子器件:

② 绘制电源端子:


③ 修改、调整:


① 新建电容器件:


② 绘制电容:

③ 修改、调整:



① 新建7805器件:

② 绘制7805器件:

③ 修改、调整:

① 新建Header11器件:

② 绘制Header11器件:

③ 修改、调整:

① 新建Header8器件:
略
② 绘制Header8器件:

③ 修改、调整:

① 新建Header2器件:
略
② 绘制Header2器件:

③ 修改、调整:

① 新建89C51器件:
略
② 绘制89C51器件:

说明一点:INT0 上面的上划线 需要输入 \I\N\T\0\ 就会出现上划线了。
如果没有出现解决方法请看下图:

③ 修改、调整:

① 新建电阻器件:
略
② 绘制电阻器件:

③ 修改、调整:

① 新建晶振器件:
略
② 绘制晶振器件:

③ 修改、调整:




摆放完毕后的样子:

可能遇到的问题 ①

可能遇到的问题 ②





摆放完毕后的样子:


放置完毕后的样子:







修改完毕后的样子:

① 放置 NO ERC

② 原理模板的应用、非电气对象的放置(辅助线、文字、注释)
原理模板的应用 详见 :原理模板的设计和应用
非电气对象的放置(辅助线、文字、注释)详见:Altium Designer 18 速成实战 非电气对象的放置(辅助线、文字、注释)

免责声明:本文系网络转载或改编,未找到原创作者,版权归原作者所有。如涉及版权,请联系删