许可优化
许可优化
产品
产品
解决方案
解决方案
服务支持
服务支持
关于
关于
软件库
当前位置:服务支持 >  软件文章 >  RS-485通信总线技术详解

RS-485通信总线技术详解

阅读数 1178
点赞 0
article_banner


今天来聊聊RS-485总线。RS-485也是应用非常广泛的一种通信接口,本文来讨论一下要点,文章稍微有点长,约5000字。

前世今生

RS-485,RS是什么意思呢?是Recommended Standard的缩写,就是推荐标准的意思。485是标准标识号,至于为什么定这个标识号,则无需深究。RS-485又称为ANSI/TIA/EIA-485,这几个前缀是标准协会的名称缩写,比如EIA就是电子工业协会 (Electronics Industries Association EIA)的缩写。1983年,RS-485通讯接口被电子工业协会 (Electronics Industries Association EIA)批准为一种通讯接口标准。
即便在现在IOT火热的今天,RS-485仍然有大量的应用。很多协议使用RS-485作为物理层,比如常用标准协议使用RS-485作为物理层的有哪些呢?比如:
  • 工业HART总线
  • modbus协议
  • Profibus DP
  • .......

电气特性

信号采样差模传输,差模是相对于共模而言的,差模也称为差分,那么什么样的传输是差模呢?一图胜千言,看下面两个图就明白了:

共模传输

关于RS-485总线,这篇写的不错的图1

采用共模传输方式时,共模噪声将会叠加在最终的输出信号上面,污染了原始的信号。

差模传输

关于RS-485总线,这篇写的不错的图2

而采用差模传输方式,则源端发出的信号+与信号-相位是相反的,而对于共模噪声而言在+/-两条线上都会存在,理想情况是等幅同相的,而接收端,相当于一个减法器,有用信号由于相位相反则经过减法器仍然保留,而噪声则会被抵消。而实际电路中,则会大幅度削弱。
由此可见,差模传输相对于共模传输方式,优势在于差模方式可以有效抵消共模干扰。
差模方式在有的地方又称为平衡模式,而共模模式也称为非平衡模式。
对于这个干扰,我们来实际抓个波形看看:
关于RS-485总线,这篇写的不错的图3
在A/B信号的边缘处,波形都略微有些变形,但是你看A-B做差(红色的为示波器的MATH减功能,为A-B),边沿则变得非常的干净!这例子就可以很好地说明差模传输可以有效的抵抗共模干扰。

电气参数

RS-485的电气参数为:
  • 共模电压范围为-7~+12V
  • 可支持32个多点拓扑连接,见下面的网络拓扑图
  • 使用40英尺线缆时,传输速率可达10Mbps,1英尺相当于30.48cm,这里Mbps是兆bit/s的意思
  • 使用4000英尺线缆时,传输速率可达到100kbps
  • 半双工通信
  • 最小差分电压容限:200mV,也就是说接收端在差分电压低于200mV时就无法正确识别0/1了。这句话应该怎么理解呢?
关于RS-485总线,这篇写的不错的图4
上面这个图怎么理解呢?RS-485收发器的发送电路至少提供1.5V差分电压输出能力,经由总线线路阻抗衰减,32个接收电路输入阻抗,以及120Ω端接电阻,差分信号的幅度必然逐渐衰减,那么至最末端还需要至少提供200mV的差分电压给末端接收电路。
对于接收电路是判决A线共模电压与B线共模电压之差:
  • 如果  ,则接收电路R识别为逻辑 1
  • 如果  ,则接收电路R识别为逻辑0
简单说就是,A线的绝对电压值比B线的至少大于200mV则识别为逻辑1,或者A线的绝对电压值比B线的至少小200mV,才识别为逻辑0
这里的参数,应该是在一定特征阻抗线缆时的理论值,实际工程使用的时候需要做相应的调整以及现场测试。一般以不超出这个理论极限为好。
说到电气特性参数,首先来看看一般的接口电路:
关于RS-485总线,这篇写的不错的图5
从这样一个接口电路来看,有这么些要点:
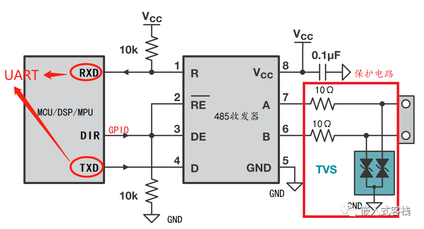
  • RS-485通信从单片机/DSP/处理器接口而言,是利用UART接口与RS-485收发器接口。当然你说我用FPGA难道不行么?肯定是可以的,用FPGA实现一个串口收发的IP模块,当然也是可以的。甚至你想说,我拿GPIO去模拟一下 UART 是不是就不行?也是能办得到的,只不过这么干意义不大,需要占用CPU资源实现底层BIT的收发。
  • 前面说到半双工,有半双工就有全双工。什么是半双工呢?首先半双工以及全双工,所界定的对象一定是点对点而言的,这里说点对点就是指在同一时刻而言所谓半双工,就是设备在同一时刻要么处于收数据状态, 要么处于发数据状态, 不允许同时收发数据。 
    全双工则刚好相反,允许同时收发。比如 I2C 总线就是半双工总线,4线制 SPI 是全双工,而三线制SPI则是半双工总线;又譬如RS-422或者RS-232 是全双工接口;而CAN总线则是半双工总线。RS-485就是一种半双工总线:
关于RS-485总线,这篇写的不错的图6
  • 当Host发送数据时,数据沿着红色的线经由双绞线,传输至Slave的差分接收电路,当slave应答时,数据沿着兰色的方向传输至Host的接收电路,但是传输介质是一对双绞线,所以一方在传输数据的时候,另一方是无法传输信号的,从收发器的控制角度来看:
    控制芯片侧,用一个GPIO脚来控制收发使能,来一张芯片内部原理框图,就很容易理解了:
关于RS-485总线,这篇写的不错的图7
  • 当DIR=0时,接收电路使能 ,发送电路禁止DE=0,对总线而言相当于高阻;当 DIR=1 时,接收电路使能  ,发送电路禁止DE=1,对总线A/B信号取决于DI的信号。这里有两个问题:
    1.为什么芯片要把 设计成相反的有效逻辑呢?这样其实也是方便用一个GPIO同时控制收发电路的考虑。
    2.那收发器芯片收发使能为什么不做成一个脚呢?比如就叫DIR?做成两个脚收/发也可以用两个脚单独控制,比如
    关于RS-485总线,这篇写的不错的图8
  • 甚至可以在DE=1的时候,将 设置为0,这样是不是就可以自环了?产品中也可以就这样设计,可以实现收发器以及布线的自诊断,通过接收到的报文与发送出去的报文比较,可以诊断出芯片焊接,收发器是否损坏或者断路,以及布线是否存在短路故障。
    或许你会说,瞎扯!你前面才说RS-485不能同时收发,这里又说能同时收发,岂不是自相矛盾吗?不矛盾,前面所说的不能同时收发,是指发的同时不能收来自其他设备的发送报文,这里收的是自身发出的报文。
    所以半双工的本质,是通讯介质不存在双向通道,在向总线发送数据的时候,介质被占用,即便想发送也是无法正确的将信号发送到介质上的,如果强行发送,数据将会错乱,甚至收发器芯片有可能损坏。
    • : Receiver Output Enable,接收器使能,
    • DE:Driver Output Enable,驱动输出使能
  • 图中的DIR脚就是控制当前RS-485是处于“收”还是处于“发”模式。
前面说到共模电压指标以及差模传输方式,这里来实际抓抓波形看看:
关于RS-485总线,这篇写的不错的图9
示波器的CH2接485输出A端,CH3接485输出A端,红色的为示波器的MATH功能:CH2-CH3。大部分示波器都具有数学运算功能。

如果想看差分信号,就可以利用双通道示波器加MATH减功能观测。或许有的示波器没有MATH功能,那么这里还可以使用一个技巧:
关于RS-485总线,这篇写的不错的图10
将B通道,或者说差分信号的负端反相,然后将B通道上移至空闲电平重合,这样是不是也就比较直观的可以看出A-B了?
通过这个图,能发现哪些有价值的信号特征呢?
  • 信号A在空闲时候为高电平;信号B在空闲时为低电平。所以你会看到有设备上会标识485_A+,485_B-。
  • 每个通道的共模电压值都在标准要求的-7~12V之内,信号A为4V,信号B为5V:

关于RS-485总线,这篇写的不错的图11
那么数据怎么去解读呢?
这里抓的数据是一个MODBUS-RTU主端发送给从设备的报文,其内容前面两个字节是0x01 0x03,UART模式为1个起始位,8个数据位,1个停止位,无校验位,低位在前,此例中UART的通讯格式为
关于RS-485总线,这篇写的不错的图12
先根据UART通讯模式,来计算一下几个参数,每bit占用时间,每字节占用时间:


关于RS-485总线,这篇写的不错的图13
这个图就是起始位,宽度正好是104us。
对于解析这种异步串行时序波形而言,最重要就是根据通信格式计算位时间,字节时间,进而可以直接解析波形数据。从这一点思考,假设要利用FPGA来实现一个UART协议逻辑分析仪,这就是最为核心的指标,通过检测到起始位边沿,进而通过时间轴将数据解析出来。这里我来充当一个肉眼UART逻辑分析仪吧:
关于RS-485总线,这篇写的不错的图14
8bit数据的时间宽度刚好是832us,由于格式是低位在前,所以要反过来看,与实际发送的数据0x01 0x03是吻合的。
这里在调试底层的时候遇到问题,就可以通过这种方式可以检查软件是否正确的驱动了硬件,譬如在调试I2C/SPI等等其他底层接口的时候,都可以类似的去检查硬件波形,唯一不一样的是,I2C/SPI属于同步通信,所谓同步通信,是指其通信底层有同步时钟信号,I2C的SCL,SPI的SCK都属于同步时钟。

驱动能力

电气参数里总结说RS-485最大电气驱动能力,在多点网络拓扑结构下,可最大驱动32个站点。那么怎么去解读这一指标呢?
首先来考察一个站点收发电路特性,收发器的接收电路其标准等效输入阻抗为12kΩ,比如MAX 485数据手册为例:
关于RS-485总线,这篇写的不错的图15
至于为什么是32个呢?主要是由于前面200mV最小驱动能力的规定。
也可以这样理解一下,每一个接收电路输入阻抗并非理想的高阻,而是12kΩ,那么比如其中一个站点发送,就相当于有32个站点的输入阻抗并联,为什么是32个呢?别忘了发送站点自身也有接收电路,所以在不考虑端接电阻以及线路阻抗的情况下,对于发送电路接了一个等效负载: ,而发送电路驱动能力肯定是有限的,这样就好理解了。
下面这个图就是所谓的多点网络拓扑所有的站点都是沿着双绞线的排布并接在总线上的。
关于RS-485总线,这篇写的不错的图16
所以,你有可能会在一些地方看到所谓的一个单位RS-485负载的说法,这里所谓的单位负载就是指12kΩ标准输入阻抗这个12kΩ就是EIA-485标准定义的。从而看到比如  单位负载之类的说法,就是源于此处。

数据监控

比如一个基于RS-485的Modbus-RTU多点网络中,在做协议编程或者实际多站点总线调试的时候,有可能需要监控总线上所有的报文。甚至还有可能就像实现一个总线报文的的记录器,将总线上所有的报文都记录下来。应该怎么实现呢?
买一根USB转RS-485的转换线或者自己做一个也可以。将A/B线并接在总线上,USB 插入电脑。使用串口监控终端或者自己写一个串口接收小软件,就可以监控所有总线上的报文了。
比如这个AccessPort串口工具就比较好用:
关于RS-485总线,这篇写的不错的图17

应用设计

作为应用设计而言,需要考虑这些维度:
  • 端接设计
  • 接口芯片
  • 隔离设计

端接设计

首先为什么要端接?这是由于RS-485采用双绞线传输,标准规定的双绞线的差分特征阻抗在100Ω至150Ω之间。RS-485标准制定者选择120Ω作为标称特征阻抗。
关于RS-485总线,这篇写的不错的图18
假定信号自左边站点发出,如果没有端接,信号在线路上传输其阻抗是连续的,但是到达右侧的时候则,等效阻抗变成了接收电路的输入阻抗,比如是12kΩ,阻抗不连续了,阻抗突变!信号的一部分能量就会按照原路径返回,如返回回去的信号由于容抗及感抗,就会产生相差。反射回去的信号与原信号叠加在一起。这样就会造成通信发生错误,严重的时候,通信就无法正确进行。
要想更深入的了解背后的原理,可以去学习一下传输线理论
或许做过Profibus DP(物理层也是采用的RS-485)的朋友会说,你看profibus DP为什么推荐的终端匹配电路是下面这样的呢?
关于RS-485总线,这篇写的不错的图19
其实是因为Profibus DP采用的通信介质其标称特征阻抗不一样。所以实际工程应用的时候则会有小的差异。

在TI的资料上看到这样一个端接接法:
关于RS-485总线,这篇写的不错的图20
在噪声比较严重的场合,建议使用右边的端接方案,利用两个60Ω电阻以及220pF电容形成低通滤波器,将增加线路的抗噪声能力。
在实际工程布线的时候,如果遇到噪声比较严重的时候,一方面可以利用示波器查看总线信号质量,在将端接方式做一些小的调整。

接口设计

RS-485收发器芯片很多芯片公司都提供,比如TI,Microchip 等厂家都有,选择接口芯片的时候需要考虑,芯片的供电电压输入逻辑是否与使用的单片机/DSP的电平兼容,另外就是前面提到的其接收电路的阻抗是否是符合RS-485标准输入阻抗的。如果不是的,那么在考虑网络部署的时候,所能带的负载数量就有可能需要做调整。另外注意一下,有的新设计RS-485收发器具备fail-safe功能。
另外,前面说到标准收发器可以驱动32个标准收发器负载设备,也即是(12kΩ)标准单位输入阻抗。
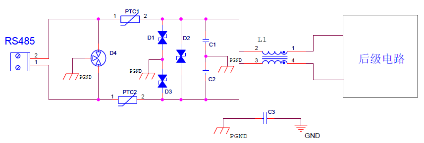
在做具体接口电路设计的时候还需要考虑EMC要求,在一些设备现场真的有很强的干扰,比如电网上有大的电机等感性设备运行,有时候就会干扰设备;另外也有可能有空间辐射干扰,这时候可以考虑采用带屏蔽双绞线,屏蔽层接大地,抗干扰方面我了解的不是很深入,仅整理一下。在这里看到一个防雷接口电路的设计方案,可以参考一下:
关于RS-485总线,这篇写的不错的图21
https://www.programmersought.com/article/95833359295/
前面说通常标准RS-485可以容纳32个标准接收阻抗收发设备。实际系统中就是想接入超过32个站点设备,怎么办呢?可以设计一个中继设备。想当于将两个网段利用中继给衔接起来,以解决驱动能力不足的问题。当然也有这样的现成产品。

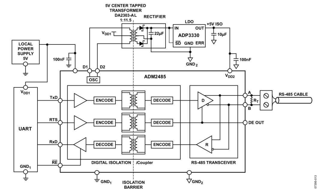
隔离设计

为什么要隔离,是为了降低接地噪声。在很多现场可能有大电流开关设备,电机感性设备等,噪声很有可能通过通讯的接地耦合进设备。尤其在工业设备中,一般都会设计成带隔离的接口电路。要设计隔离接口,可以考虑选择具有隔离功能的芯片,比如ADI的 iCoupler技术产品ADM2481,ADM2485。当然也可以采用光耦+普通RS-485收发器的方式。唯一需要注意的是需要设计一个带隔离的电源,给隔离两侧电路分别供电。

关于RS-485总线,这篇写的不错的图22
上面这个图来自TI的《The RS-485 Design Guide》,这份资料感觉很不错,本文很多地方也参考这份文档整理的。如对这份资料有兴趣,可以在后台回复485自动领取。

总结一下

RS-485看似简单,实际应用设计的时候还是有很多需要去理解和注意的地方。做一个稳健的产品,往往所差不是大方向,而是一些细微处容易导致产品不稳定。
参考:TI: The RS-485 Design Guide

免责声明:本文系网络转载或改编,未找到原创作者,版权归原作者所有。如涉及版权,请联系删

武汉格发信息技术有限公司,格发许可优化管理系统可以帮你评估贵公司软件许可的真实需求,再低成本合规性管理软件许可,帮助贵司提高软件投资回报率,为软件采购、使用提供科学决策依据。支持的软件有: CAD,CAE,PDM,PLM,Catia,Ugnx, AutoCAD, Pro/E, Solidworks ,Hyperworks, Protel,CAXA,OpenWorks LandMark,MATLAB,Enovia,Winchill,TeamCenter,MathCAD,Ansys, Abaqus,ls-dyna, Fluent, MSC,Bentley,License,UG,ug,catia,Dassault Systèmes,AutoDesk,Altair,autocad,PTC,SolidWorks,Ansys,Siemens PLM Software,Paradigm,Mathworks,Borland,AVEVA,ESRI,hP,Solibri,Progman,Leica,Cadence,IBM,SIMULIA,Citrix,Sybase,Schlumberger,MSC Products...

相关文章
QR Code
微信扫一扫,欢迎咨询~
customer

online

联系我们
武汉格发信息技术有限公司
湖北省武汉市经开区科技园西路6号103孵化器
电话:155-2731-8020 座机:027-59821821
邮件:tanzw@gofarlic.com
Copyright © 2023 Gofarsoft Co.,Ltd. 保留所有权利
遇到许可问题?该如何解决!?
评估许可证实际采购量? 
不清楚软件许可证使用数据? 
收到软件厂商律师函!?  
想要少购买点许可证,节省费用? 
收到软件厂商侵权通告!?  
有正版license,但许可证不够用,需要新购? 
联系方式 board-phone 155-2731-8020
close1
预留信息,一起解决您的问题
* 姓名:
* 手机:

* 公司名称:

姓名不为空

姓名不为空

姓名不为空
手机不正确

手机不正确

手机不正确
公司不为空

公司不为空

公司不为空