通过本次实训,进一步熟悉和掌握EDA软件的使用方法。熟悉对EDA软件应用,硬件产品从设计,制图,封装,PCB布局,布线,发场制作等。
在现代社会现实生活中我们无时无刻不在使用着电灯,现在市场上出现了各种各样的灯,比如:白炽灯,节能灯,彩灯等等,但是不论如何都少不了控制这些灯的开关。因此,设计一个可行性的开关显的尤为重要。本次设计就是为了满足现实生活的需求而设计的 光 控开关。
随着现代科学技术的发展传统式开关已经不能满足现代生活。在现代社会很多地方夜晚需要长明灯,比如一些公共场所,一些生产车间。如果这些地方使用传统的开关很可能产生夜晚开灯之后,等到白天的时候就会忘记关灯而造成严重的能源浪费。
光控开关即光照强度控制的开关,功能为光控和开关。光控即为光信号转换为电信号,开关即为电信号控制的开关。
光敏二极管也叫光电二极管,光敏二极管与半导体二极管在结构上是类似的,其管芯是一个具有光敏特征的PN结,具有单向导电性,因此工作时需加上反向电压。无光照时,有很小的饱和反向漏电流,即暗电流,此时光敏二极管截止。当受到光照时,饱和反向漏电流大大增加,形成光电流,它随入射光强度的变化而变化,此时光敏二极管导通。
二极管、三极管、HEADER 4X2插针连接器、电阻、光敏电阻、RELAY-6P 继电器 等。
1.要求电路能够通过开关对管线的强弱的感应控制照明灯的亮灭。
2.根据上述要求选定设计方案,画出总 电路图 、写出详细工作原理。
3.由绘制的电路图,绘制PCB
4.要求接线清晰明了、不能出现接口相碰和短路。
5.原件排列有序。
运用 Altium designer实现电路的设计、制图、封装、PCB布局、布线,最后在嘉立创中进行发场制作。
光敏电阻器是利用半导体的光电导效应制成的一种电阻值随入射光的强弱而改变的电阻器,又称为光电导探测器;入射光强,电阻减小,入射光弱,电阻增大。还有另一种入射光弱,电阻减小,入射光强,电阻增大。
光敏二极管,又叫光电二极管是一种能够将光根据使用方式,转换成电流或者电压信号的光探测器。管芯常使用一个具有光敏特征的PN结,对光的变化非常敏感,具有单向导电性,而且光强不同的时候会改变电学特性,因此,可以利用光照强弱来改变电路中的电流。
继电器,是一种电控制器件,是当输入量(激励量)的变化达到规定要求时,在电气输出电路中使被控量发生预定的阶跃变化的一种电器。它具有 控制系统 (又称输入回路)和被控制系统(又称输出回路)之间的互动关系。通常应用于自动化的控制电路中,它实际上是用小电流去控制大电流运作的一种“自动开关”。故在电路中起着自动调节、安全保护、转换电路等作用。
核心程序解释:光控开关的核心为光敏二极管,光敏二极管是在反向电压作用之下工作的。没有光照时反向电流很小(一般小于0.1微安),称为暗电流。当有光照时,携带能量的光子进入PN结后,把能量传给共价键上的束缚电子,使部分电子挣脱共价健,从而产生电子–空穴对,称为光生载流子。它们在反向电压作用下参加漂移运动,使反向电流明显变大,光的强度越大,反向电流也越大。这种特性称为 “光电导”光敏二极管在一般照度的光线照射下,所产生的电流叫光电流。如果在外电路上接上负载,负载上就获得了电信号,而且这个电信号随着光的变化而相应变化。
1.装载元件
将需要用到的元件库添加到系统中。
2. PCB原理图 的绘制
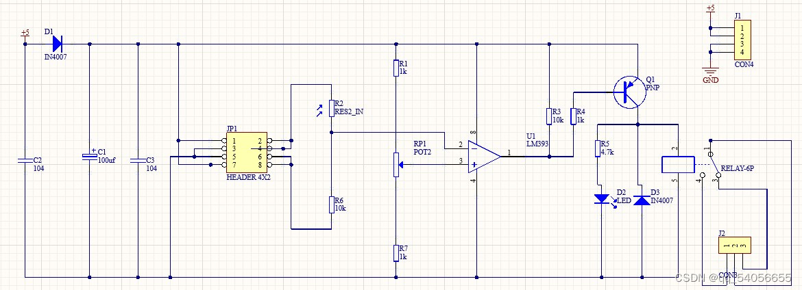
根据仿真原理图从装入的元件库中选择需要的元件放置到原理图中,用导线、总线和网络将各个元件连接起来,用Altium designer软件绘制出制作PCB板的原理图如图所示。
2.PCB板原理图的导入.
用Altium designer软件将PCB原理图导入到PCB,如图所示。
3.发场制作
在嘉立创的官网中进行发场制作。
在PCB转印和腐蚀的时候切记不能把上边的油墨线碰掉,否则会造成铜线的断开而导致PCB的制作失败。
免责声明:本文系网络转载或改编,未找到原创作者,版权归原作者所有。如涉及版权,请联系删