一般不能实体化的原因有很多,有的是合并顺序、合并方法、破面、精度、改变精度,等等
这里讲一下合并中的操作问题(相交和连接)
相交:我本人的理解就是两个面交在一起,把多余相交部分去掉,这个大家操作多了也是知道的,大家可以多回去尝试理解
连接:目前我理解的意思就是把两个面连接起来,就是仍有点点破面或者说很微小的缝隙的面连起来。
下面 案例 介绍中可以看到
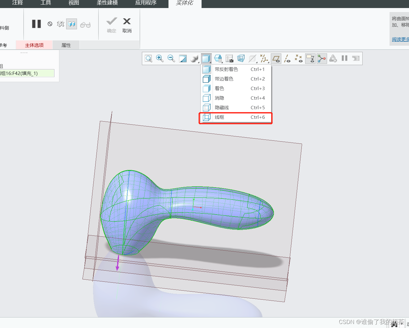
首先在外观颜色里面查看破面是什么颜色

如下图显示这是破面的颜色,也就是不封闭的曲面,一般来说不封闭的曲面是没办法实体化的(一般也是 系统 默认的颜色)

接下来返回到不能实体化的图中看看
下面是我画的一个图,很明显不能实体化。

然后我们进入线宽模式

找到问题所在,有那么一小块是破面-既没闭合的曲面导致了不能实体化

放大后更明显了

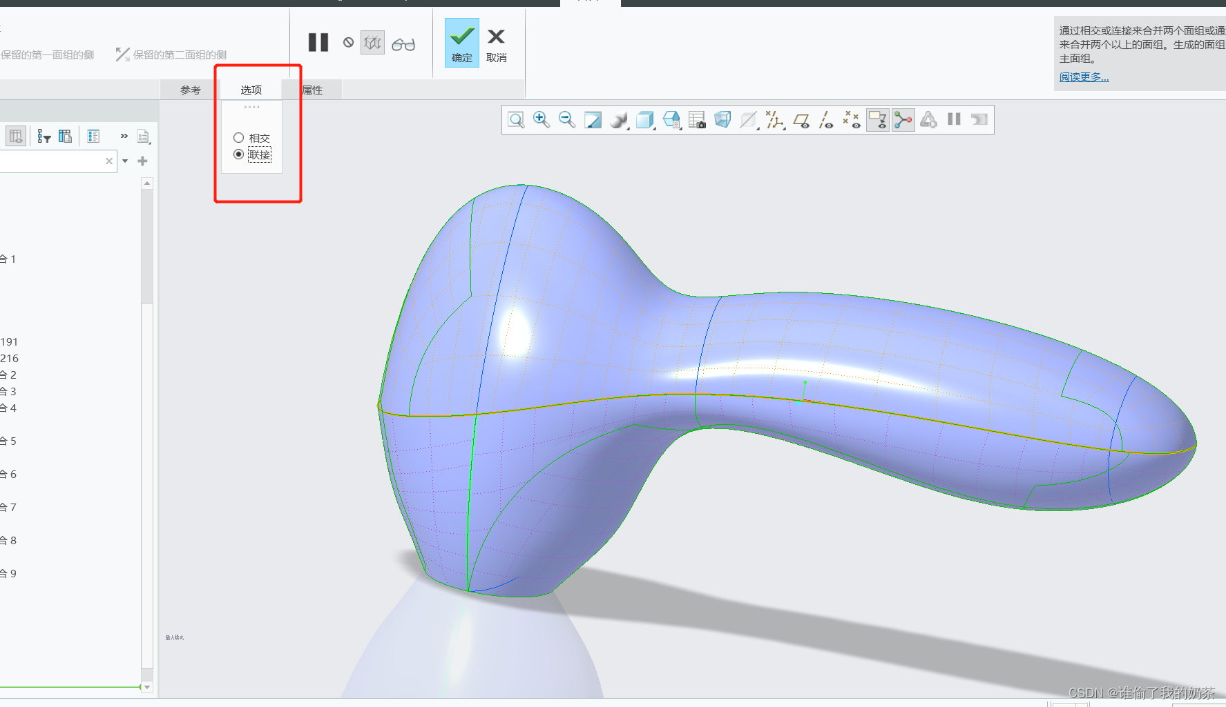
看到这一步的合并,在分型面上的,考虑到应该是上下合并后所产生的。
下图是我设置的分型面,破面是在这个分型线上的,我们锁定到这一步的合并去
也就是下图中框选出来的这一步


我把这一步改成了连接,然后试了一下

然后 实例 化出来了,并且抽壳质量很好(抽壳厚度与面、线的质量有关,我空间写了句话--后面有空了,我会详细介绍这个内容专题)

免责声明:本文系网络转载或改编,未找到原创作者,版权归原作者所有。如涉及版权,请联系删