IT168 专稿】Citrix(思杰)创建于1989年,是应用交付基础架构解决方案提供商。Citrix Delivery Center(交付中心)产品系列包括以下产品线:
Citrix XenServer --企业级 服务器虚拟化解决方案;
Citrix NetScaler--Web应用交付解决方案;
Citrix XenDesktop--虚拟桌面基础架构;
Citrix XenApp--Windows应用的事实标准;
我们主要以Citrix的基础架构来介绍前三种产品。Citrix的最新策略是以Delivery Center交付中心系列产品为核心,利用XenServer、XenDesktop及XenApp三大方案,侧重在传统的虚拟化架构,涉及到应用及桌面层面的虚拟化需求,为企业开创端对端企业应用传递基础架构。
一、应用交付基础架构--(Citrix Delivery Center)
思杰产品针对特定业务难点提供解决方案,在应用和桌面虚拟化、 Web 应用优化及其 安全性、 SSL *** 网关、按需协助( on-demand assistance )、在线协作和 IP 技术市场中具有较强的优势。Citrix Delivery Center是一个较为全面的应用交付方案,可以从数据中心将应用和桌面系统安全地进行交付,任何用户可以随时、随地安全地使用这些交付的应用和桌面。(图1、2)


二、Citrix XenApp 基础版 -- 实现简单、安全的远程访问
1、产品概述
Citrix XenApp 基础版是为中小企业提供的简洁、高效的远程接入方案。它可帮助企业不高于75的远程用户随时随地,安全的远程接入企业windows 应用以及文件系统。采用Windows Essential Business Server(EBS),可以通过EBS控制台实现集中化管理,简化对远程用户的应用发布。
2、工作原理(图3)

3、主要功能
Citrix XenApp可实现安全、简单的远程访问。
随时随地进行透明、方便的访问;
简单的配置和管理;
安全的远程环境;
采用Windows Essential Business Server实现快速、轻松的管理;
负载均衡功能实现无缝的用户体验;
Essential访问解决方案;
可经由Web安全地访问企业Windows程序和文件,无需:重写应用、升级PC和增加 网络带宽
三、Citrix XenApp 5 -- 全面应用的虚拟化
1、产品概述
最新版本的Citrix XenApp 5作为Windows应用交付系统,主要负责管理和虚拟化数据中心的所有应用,以实现最佳的应用性能和灵活的应用交付。它与之前的版本相比,应用启动时间加速了高达10倍,极大改善用户体验,应用管理成本降低了25%以上。
2、新增加的功能 (图4)

3、升级到Citrix XenApp 5的理由
直观而丰富的用户体验;
为流应用提供更广泛的应用兼容性和更强大的 安全性;
出色的服务级性能;
简化 打印机管理,提供更完美的打印体验;
提升 网络性能;
利用Windows Server 2008增强安全性和稳定性;
多平台支持;
其它应用交付增强功能
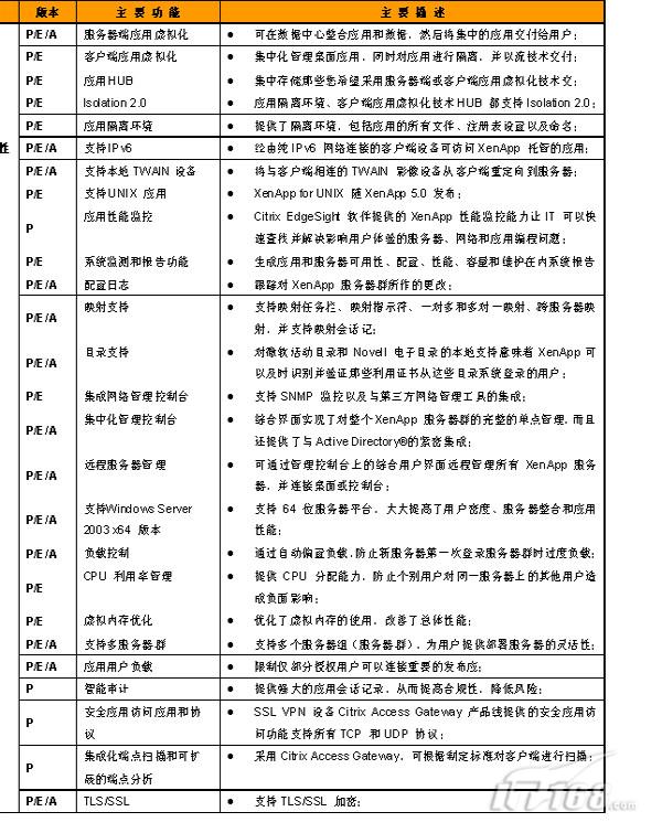
4、Citrix XenApp 5版本特性
Citrix XenApp 5版本分为--铂金版(P)、企业版(E)、高级版(A),我们例举了一些主要和常见的功能,一些功能在不同的版本中会有不同的应用。(图5)

5、版本升级和定价
XenApp 5.0 提供两种平台: Windows Server 2008 x86 /x64和Windows Server 2003 x86 /x64。目前已发布的有三种版本,网上价格分别是:高级版Advanced Edition - US 340;企业版𝐸𝑛𝑡𝑒𝑟𝑝𝑟𝑖𝑠𝑒𝐸𝑑𝑖𝑡𝑖𝑜𝑛−𝑈𝑆 340 ; 企 业 版 EnterpriseEdition−US 450;白金版Platinum Edition - US $600。
四、Citrix XenServer --实现服务器的虚拟化
1、产品概述
XenServer是基于开源Xen系统管理程序创建的,它充分利用Intel VT平台和AMD 虚拟化(AMD-V)平台进行硬件辅助虚拟化,提供了更快速、更高效的虚拟化计算能力。它是唯一的企业级平台,开放的API,可通过现有的 服务器和 存储硬件来访问和控制先进的功能。
2、产品特性和优势
XenServer最大优势在于,可以随时随地在任何服务器上进行迁移,具有独一无二的开放性,以及强大的功能和简单便捷的操作。(图6)

3、系统要求
最低及推荐配置:(图7)

支持的 操作系统:(图8)

4、版本级别和购买方式
XenServer提供白金版本、企业版本、标准版本和快速版本。在思杰网站可以免费下载30天评估版;还可以下载面向开发人员的快速版本;如果只需购买一台Citrix XenServer,可登录"在线商店"购买;如果需要批量购买Citrix XenServer或购买评估和支持服务,可以联系思杰解决方案顾问。
五、Citrix Provisioning Server for Datacenters-- 按需交付物理或虚拟服务器
1、产品概述
Citrix Provisioning Server for Datacenters 4.5 能够使数据中心 服务器的工作负载虚拟化,如 操作系统、应用和配置,并且根据需要,可通过 网络为物理或虚拟服务器分配工作负载,从而能够降低总体拥有成本。它可以根据需要分配服务器工作负载,而不是逐个服务器部署。因此具有以下特点:
简化服务器管理工作,降低 软件部署风险;
从一个标准的工作负载映像中并行设置多个服务器,从而确保服务器的一致性;
支持容量点播功能,可安排任何服务器开展任何工作,从而提高IT的响应性和灵活性;
减少所需的备用服务器数量,从而减少电力和场地成本;
动态满足增长、灾难恢复和业务连续性要求。
2、产品优势
Provisioning Server for Datacenters 4.5能够减轻任何服务器或服务器群集的工作负载,增强了Citrix XenApp的应用交付功能以及Citrix XenServer的服务器虚拟化功能。更重要的是,Provisioning Server补充了现有的系统管理解决方案(SMS),允许SMS作为服务"分配"工作负载。(图9)

六、Citrix XenDesktop --桌面虚拟化
1、产品概述
Citrix XenDesktop可提供一种端到端的桌面虚拟化。XenDesktop可动态按需产生虚拟桌面,用户每次登录时都能获得一个全新桌面,而确保性能不会下降。此外,XenDesktop采用的高速交付协议还可在任何 网络条件下提供快速的响应速度。(图10)

2、产品特性与优势
Citrix XenDesktop可为任意地点的用户按需交付桌面,它可提供端到端的桌面交付解决方案,为最终用户加速交付桌面,提供强大的数据保护和监控,并降低高达40%的拥有成本。(图11)

七、Citrix产品许可证计划
Citrix面向不同的用户,提供了三种许可证计划,我们整理如下:(图12)

结语:
总结上述产品,XenApp是较全面的Windows应用程序虚拟化方案。XenServer是一款高效能的 服务器工作负载供应方案,能够在虚拟与实体 服务器之间取得最佳平衡,灵活配置资源。XenDesktop能够为身处任何地点的用户,提供快速稳定的桌面运作。
其实,Citrix还提供其他多种增值方案,如 网络应用加速及 安全方案NetScaler、分公司简化应用程序管理、打印、远程联机等日常运作的WANScaler方案。在虚拟化进程方面,相信Citrix还会有更多的创新产品。
免责声明:本文系网络转载或改编,未找到原创作者,版权归原作者所有。如涉及版权,请联系删